找回密码
 立即注册
查看: 1180|回复: 2

2024苏州市航空产业发展有限公司公开招聘简章

[复制链接]
阅读字号:
        

升级   100%

1789

主题

15

回帖

6755

积分

管理员

积分
6755
发表于 2024-5-29 11:45:03 | 显示全部楼层 |阅读模式 来自 江苏苏州

苏州市航空产业发展有限公司公开招聘简章

  苏州市航空产业发展有限公司(以下简称“航产公司”)成立于2024年3月,是为进一步推动苏州市航空产业及低空经济高质量发展,由苏州交通投资集团有限责任公司、常熟市交通公有资产经营有限公司、昆山交通发展控股集团有限公司出资成立的苏州市属国有企业。航产公司作为苏州市首批低空经济领航企业,将在低空基础设施建设及管理运营、低空经济标准研究等方面助力苏州打造低空经济新高地。

  为加强专业人才储备,支持公司业务发展,现公开选聘优秀年轻人才20名,相关招聘事项公布如下:

  一、选聘对象

  以国内高校全日制2024年应届毕业生为主,应聘人员须为2024年毕业且在8月31日前取得学历(学位)证书(博士研究生可放宽至12月31日),须以其最高学历毕业学校、所学专业等资格条件报考。

  二、选聘岗位及资格条件

  (一)选聘岗位

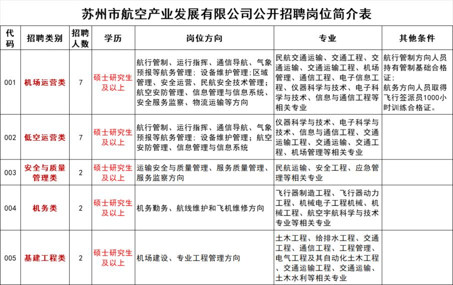
  机场运营类(7人)、低空运营类(7人)、安全与质量管理类(2人)、机务类(2人)、基建工程类(2人)。

  详见《苏州市航空产业发展有限公司公开招聘岗位简介表》(附件1)。


6656a4a8c28f1.png


  (二)基本条件

  1.具有中华人民共和国国籍,政治立场坚定,爱党爱国;品学兼优,综合素质和发展潜力好,无国(境)外永久居留权、长期居留许可,户籍不限。

  2.具有正常履行职责的身体条件和心理素质。

  3.年龄在28周岁以下(1996年1月1日以后出生)。

  4.品行端正、诚实守信、遵纪守法,未受过刑事、党纪、政纪、校纪等处分。

  5.实行回避制度,应聘人员不得报考聘用后即构成回避关系的岗位。

  6.法律法规规定的其他条件。

  三、报名和资格审查

  (一)报名时间:2024年5月21日至2024年6月3日。

  (二)报名方式:采用网上报名形式,本次不接受现场报名。应聘者将报名资料以及填写完整的《苏州市航空产业发展有限公司公开招聘人员报名登记表》(附件2)等电子材料发送至招聘单位邮箱szjttzbg@126.com,联系人:陈先生,联系电话:0512-65101263。

  (三)报名资料:材料主要包括:①本人近期免冠正面二寸证件照(35×45毫米,jpg格式,大小不超过200Kb);②本人身份证;③国内高校应届毕业生《毕业生双向选择就业推荐表》;④已取得的本科及以上各学段的毕业证书和学位证书;⑤学信网中查验的各学段的《教育部学籍在线验证报告》;⑥各类奖励证书、资格证书、发表论文及实习经历等证明材料;⑦工作经历、职称证书、执业资格证书、国家职业资格(职业技能等级)证书等证明材料;⑧岗位要求的其他证明材料。

  (四)资格审查:对应聘者所提供的电子材料进行资格初审,确定符合招聘条件的人员。

  参加公开招聘的人员请保持联系方式畅通,联系不到者视为自动放弃。

  四、选聘流程

  (一)综合素质能力评价。对通过初审人员进行综合能力素质评价,按选聘计划数5∶1的比例从高分到低分确定进入面试人员名单。报名人数与计划选聘人数之比不超过上述比例的岗位,可直接进入面试。

  (二)资格复审。资格复审在面试前进行,主要是对面试入围对象是否符合选聘岗位所需资格条件进行复审。应聘者应将全部报名资料的原件带至复审地点,由航产公司对其资料的真实性及报名资格进行复审验证,一经发现伪造资料等情形,一律取消应聘资格,后果由应聘者自负。

  (三)面试。资格复审合格后进行面试,面试内容以考察拟任岗位所需的专业技术能力和综合管理能力为主。面试成绩以百分制计算,设60分为合格分数线。

  (四)体检、考察。在面试成绩合格人员中,根据成绩从高到低按选聘计划1∶1的比例,确定进入体检的人选。进入体检人员须在规定时间完成体检,逾期视为主动放弃。

  组织实施考察(政审),全面了解拟录取对象情况。

  (五)公示聘用。考察结束后,对拟录取对象公示7天,经公示无异议,办理聘用手续。

  五、纪律与监督

  公开招聘工作坚持“公开、平等、竞争、择优”的原则,自觉接受纪检监察部门和社会公众的监督。监督电话0512-68830121。

  本简章由苏州市航空产业发展有限公司负责解释。

  附件1.苏州市航空产业发展有限公司公开招聘岗位简介表

  附件2.苏州市航空产业发展有限公司公开招聘人员报名登记表


回复

使用道具 举报

     紫钻仅向指定用户开放  

升级   100%

134

主题

74

回帖

1497

积分

管理员

积分
1497
发表于 2024-5-29 11:47:17 | 显示全部楼层 来自 澳大利亚
小手一抖,钱钱到手!
回复

使用道具 举报

        

升级   10.67%

0

主题

28

回帖

66

积分

注册会员

积分
66
发表于 2024-5-29 11:54:17 | 显示全部楼层 来自 印度尼西亚
学习了,谢谢分享、、、
回复

使用道具 举报

您需要登录后才可以回帖 登录 | 立即注册

本版积分规则

QQ|Archiver|手机版|小黑屋|苏州通论坛

GMT+8, 2025-12-11 01:21 , Processed in 2.831871 second(s), 43 queries .

Powered by Discuz! X3.5

© 2001-2025 Discuz! Team.

快速回复 返回顶部 返回列表