找回密码
 立即注册
查看: 3300|回复: 2

2025年苏州6地学区划分汇总来啦!

[复制链接]
阅读字号:
        

升级   100%

1903

主题

15

回帖

7255

积分

管理员

积分
7255
发表于 2025-5-30 10:22:10 | 显示全部楼层 |阅读模式 来自 江苏泰州
之前小编为大家整理了
部分区域的学区划分
今天小编给大家带来苏州6区
中小学幼儿园学区划分汇总
快来看看吧!
如需了解完整内容
可至文末查询哦!

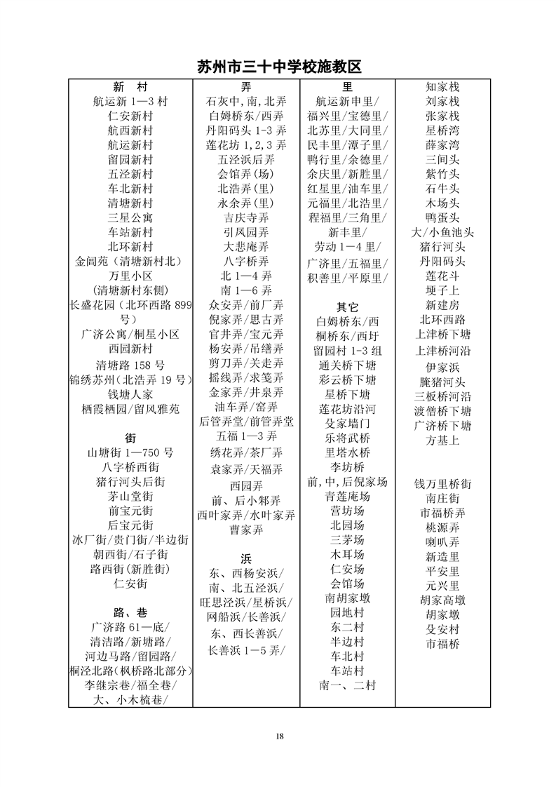
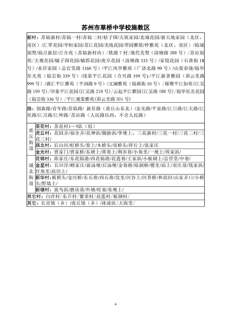
姑苏区


小学施教区

01

➤点击放大查看
640.jpg

-上下滑动查看全部-
(图源:苏州市姑苏区人民政府,下同)

初中施教区

02
➤点击放大查看
640.jpg 640.jpg 640.jpg 640.jpg 640.jpg 640.jpg 640.jpg 640.jpg 640.jpg 640.jpg 640.jpg 640.jpg 640.jpg 640.jpg 640.jpg 640.jpg 640.jpg 640.jpg 640.jpg 640.jpg 640.jpg 640.jpg 640.jpg
-上下滑动查看全部-



工业园区

小学施教区
01
新城花园小学的施教服务区范围:天翔花园、恒宇商务广场(住宅)、新天翔商业广场铂金公寓(住宅)、 凤凰广场乐嘉服务公寓(住宅)、都市花园1—42幢、天域花园(含一、二、三期)以及苏嘉杭高速公路以东、现代大道以北、星港街以西、苏慕路以南区域,包括东方 花园、香樟公寓、新城花园、星海人家、新加花园、加城湖滨公寓等以及在此范围内其它开发并交房的住宅楼盘。

星海小学的施教服务区范围:新馨花园、宜家公寓小区以及星明街以东、苏州大道西以南、金鸡湖以西、中新大道西以北区域,包括苏都花园、师惠花苑、映象花苑、白领公寓、环球188(住宅)、四季新家园、加城花园、苏信大厦、湖左岸、东方之门(住宅)、嘉怡苑、馨湖园、翠湖雅居、澜韵园、东方春晓、晋园别墅、苏悦国际公寓(住宅)、苏州中心8号(住宅)、苏州中心9号(住宅)等以及在此范围内其它开发并交房的住宅楼盘。

园区第二实验小学的施教服务区范围:欧典花园、金湖湾花园及星湖街以东、钟园路以南、南施街以西、中新大道东(原苏胜路)以北区域,包括枫情水岸花园、东湖大郡花园(春之韵、东城郡、东湖大郡一期、东湖大郡二期、东湖大郡三期)等以及在此范围内其它开发并交房的住宅楼盘。

方洲小学的施教服务区范围:星湖街以东、中新大道东以南、星塘街以西、斜塘河以北区域,以及津梁街以东、方洲路以南、钟南街以西、中新大道东以北区域,包括丽舍花园、依顿花园、德怡花园、澳韵花园、逸庭花园、朗诗国际街区、万科见滨园、东湖林语、海悦馨园、建屋芳洲、中海海悦花园一区、香茂花园、星公元名邸等以及在此范围内其它开发并交房的住宅楼盘。

文萃小学的施教服务区范围:星翠澜庭、和风熙华雅苑、芳华雅苑及东环路以东、友谊河以南、星港街以西、东兴路以北区域(金益四村除外),包括莱茵花园、新华苑、群星苑、群星苑村、悦湖花园、优山美地(融美雅苑)、栖庭等以及在此范围内其它开发并交房的住宅楼盘。

园区第三实验小学的施教服务区范围:亭青街以东、中环北线以南、水泽路沿线展业路以西、阳澄湖大道以北区域,包括青澄花园一至五区、湖语花园、旭辉芭堤兰湾、优步花园等以及在此范围内其它开发并交房的住宅楼盘。

星洲小学的施教服务区范围:自由水岸花园、湖畔天城花园、津梁街133号(第五元素)、中海海悦花园六区、 中海海悦花园七区、领汇商务广场(住宅)、苏州大道东 266号金融港商务中心(云顶汇住宅)、津梁街208号华琚花 园、沁苏禧花园、缦月华庭。

东沙湖小学的施教服务区范围:南施街以东、苏虹路 以南、青秋浦以西、现代大道以北区域,包括白塘景苑、 玲东花园、琉璃街233号(铂悦府)、时代上城花园一 区、时代上城花园二区、时代上城花园三区、时代上城花 园四区、榭雨苑、香颂花园、钟南花苑、太阳星辰花园 一区、太阳星辰花园二区、太阳星辰花园三区、太阳星 辰花园四区、汀兰家园等以及在此范围内其它开发并交房 的住宅楼盘。

娄葑实验小学的施教服务区范围:金益四村以及东 环路以东、金鸡湖大道以南、星港街以西、友谊河以北 区域和东环路以东、苏州大道西以南、苏嘉杭高速公路 以西、金鸡湖大道以北区域(韶山花园除外),包括金益 一、二、三村、黄天荡新村、葑谊新村、群谊新村、通园 新村、欧洲花园、荷花苑、朗琴湾、通园大厦、独墅 苑、文萃苑、城市经典、城市水岸、东城世纪广场、华城大厦、怡葑庭、恒润后街、天骄美地、韵动汇、东振 小区、城市公寓、尚品公寓、富华苑、风华苑、夏家桥100 号、夏家桥118号、夏家桥129号、金域生活广场、金湖 阁、书香苑、徐家浜8号小区、徐家浜新村、徐家浜二 村、宏葑四村、夏园新村、黄天荡60号、仁文公寓、诚悦 生活广场等住宅楼盘。

车坊实验小学的施教服务区范围:以车坊永庆路为 界,永庆路以西、东方大道以南的斜塘街道车坊区域,包 括淞泽家园1-9区、高垫路90号鸿海花苑、星奕湾花园、兴 达路1号鸿顺花苑以及在此范围内其它开发并交房的住宅楼 盘。

唯亭实验小学的施教服务区范围:唯亭街道东区亭南 新村、青苑新村6区以及黄金港(东港河)以东、阳澄湖 以南、奇业路以西、娄江以北区域,包括唯亭老镇区、青 苑新村(青苑1-5区)、悬珠花园、怡邻花园、阳澄人家、 融锦苑、雍合湾花园、阳澄名邸、金怡苑、金陵花园、阳 澄路202号(阳澄湖滨花园大厦)、唯锦苑、唯亭苑等以 及在此范围内其它开发并交房的住宅楼盘。

跨塘实验小学的施教服务区范围:亭融街以东、阳澄 湖大道以南、星湖街以西、沪宁高速以北和张泾街以东、 沪宁高速以南、新娄街以西、娄江河以北区域,包括高浜 新村、张泾新村、启园新村、东园映象、逸苑别墅、怡苑公寓、青剑湖花园、锦泽苑等以及在此范围内其它开发并 交房的住宅楼盘。

胜浦实验小学的施教服务区范围:青秋浦以东、胜 浦路以西、滨江路以北以及新胜路以南区域(不含星胜 客、嘉怡生活广场),包括园东新村60幢至99幢、吴淞新 村、新盛花园、金淞湾花园、吴淞花园、闻涛苑、浪花 苑、振浦路8号滨江苑等以及在此范围内其它开发并交房 的住宅楼盘。

青剑湖小学的施教服务区范围:康洲街以东、中环北 线以南、亭青街以西、阳澄湖大道以北区域,包括雍景湾 花园、上君花园、栖湖名苑、景悦星湖花苑、上郡花 园、大家、青湖丽苑、青湖丽苑二期、美庐、唯亭镇唯观 路8号、观澜丽宫、唯观路2号安漫云苑、唯康路33号晴湾 上园一区、亭谊街66号晴湾上园二区、唯康路55号晴湾上 园三区、唯观路6号熙上雅苑、唯康路9号澜青颐和花园、 康洲街8号天阅湖滨雅苑等以及在此范围内其它开发并交 房的住宅楼盘。

星浦小学的施教服务区范围:新胜路329号嘉怡生活广 场、新胜路366号(星胜客南区)以及青秋浦以东、中新大 道以南、胜浦路以西、新胜路以北区域,包括园东新村1-55 幢、新胜路328号嘉馨坊、金苑新村、通江路68号浦湾花 园、竹苑新村、中胜路1号东景公寓、振胜路89号恒景花 园、金雅苑、嘉馨苑、金邻苑、新胜路366号(星胜客北区)、盛景华庭、新江路139号辉映时代花园、新江路138 号嘉樾时代花园、民胜路9号隐秀东方雅苑、民胜路8号悦 见云庭、民胜路55号溪云春晓华庭、通江路78号花语澜苑 等以及在此范围内其它开发并交房的住宅楼盘。

星港学校小学部的施教服务区范围:都市花园43—84 幢、韶山花园以及星明街以西、现代大道以南、东环路以 东、苏州大道西以北区域和东环路以东、新苏路以南、 苏嘉杭高速公路以西、现代大道以北区域,包括东港二 村、绿城花园、华庭苑、贵都花园、三星苑、苏安新村、 东港新村(含一斗山路)、新苏苑、东环路221—223号、娄 门路等以及在此范围内其它开发并交房的住宅楼盘。

星湾学校小学部的施教服务区范围:星港街178号 (中茵皇冠)以及星港街以东、现代大道以北、华池街以 西、苏虹路以南区域,包括湖畔花园、沁苑小区、玲珑湾 花园、中海花园、苏州工业园区和众街215号和风雅致花 园、新未来花园(包括雷迪森、泊爵、风尚、萧邦)、中 锐星汇生活广场(住宅)等以及在此范围内其它开发并交 房的住宅楼盘。

金鸡湖学校小学部的施教服务区范围:星港街以东、 中新大道西—中塘河以南、星湖街以西、独墅湖大道以北 区域,包括半岛花园、金鸡湖花园、金水湾、怡和花 园、名湖花园、荣域花园、水墨江南、双湖湾、仁恒海 和院、仁恒观棠、高尔夫花园、城邦花园、水云居、和乔丽晶、御湖熙岸华府、御湖熙岸观邸、水巷邻里花 园、国宾花园、玉园花园、世茂铜雀台、绿城桃花源、湖 滨四季、康帝庄园等以及在此范围内其它开发并交房的住 宅楼盘。

文景实验学校小学部的施教服务区范围:松涛街以 东、独墅湖大道以南、星华街以西、东方大道以北区 域,包括翰林缘花园、海德公园等以及在此范围内其它开 发并交房的住宅楼盘。

中科大附中独墅湖学校小学部的施教服务区范围: 独墅湖以东、独墅湖大道以南、松涛街以西、东方大道以 北区域,包括月亮湾3号美颂花园、铂悦犀湖、星湖公 馆、紫金东方商务广场(住宅)、兰亭半岛生活广场(住 宅)、中铁花语江南、文禧花园、润月雅筑等以及在此范 围内其它开发并交房的住宅楼盘。

景城学校小学部的施教服务区范围:①华池街以东、 苏虹路以南、南施街以西、现代大道以北区域,包括星湖 花园、九华路118号(海尚壹品)、九华路88号(中央景 城)、九华路19号(翡翠国际)、九华路18号华景花园、沈 浒路371号紫荆苑、西沈浒路51号紫荆苑、万科朗拾(朗 星雅苑)等以及在此范围内其它开发并交房的住宅楼盘。 ②金鸡湖以东、现代大道以南、星湖街以西、中塘河以北 区域,包括旺墩路269号星座商务广场(圆融星座)、嘉 瑞巷8号乐嘉大厦、嘉瑞巷18号金匙望湖大厦、融安街18号(晋合广场)、钟园路788号丰隆城市生活广场、月廊街8 号诚品居所、思安街99号鑫能商务广场、苏州大道东409号 苏州国际金融中心(住宅)、中海·星湖ONE、金鸡湖畔 瑞园、泊悦澜庭等以及在此范围内其它开发并交房的住宅 楼盘。

星洋学校小学部的施教服务区范围:锦溪街以东、现 代大道以南、星龙街以西、斜塘河吴淞江以北区域,包括 顺驰凤凰花园、锦溪苑、澜溪苑、南榭雨街9号(住 宅)、星斓荟(住宅)、绿城云庐等以及在此范围内其它 开发并交房的住宅楼盘。

星澄学校小学部的施教服务区范围:水泽路沿线展业 路以东、中环北线以南、中环东线以西、阳澄湖大道以北 区域,包括翡翠湖公寓、翡翠湖花园、天著湖韵花园一 区、天著湖韵花园二区、维纳阳光花园南区、维纳阳光 花园北区、青春未来家园、青春梦想家园、悦云庭、阅川 华庭等以及在此范围内其它开发并交房的住宅楼盘。

星汇学校小学部的施教服务区范围:青年公舍、钟南 街118号(唐宁府)以及现代大道以南、琉璃街以东、方 洲路以北、锦溪街以西区域,包含水墨花园、海悦花园 二区、三区、四区、五区、颐和源璟花园等以及在此范围 内其它开发并交房的住宅楼盘。

星澜学校小学部的施教服务区范围:星湖街以东、 阳澄湖大道以南、中环快速路以西、京沪高速以北区域(不含维纳阳光花园南区),包括悦澜花园、沁水朗庭等 以及在此范围内其它开发并交房的住宅楼盘。

东延路实验学校小学部的施教服务区范围:星湖街 以东、金鸡湖大道以南、松涛街以西、独墅湖大道以北 区域,包括莲花新村五、六、七、八区、蝴蝶湾、绿洲 别墅、星湖名轩等以及在此范围内其它开发并交房的住宅 楼盘。

至和实验学校小学部的施教服务区范围:星湖街以 东、京沪高速以南、中环快速路以西、312国道以北区域, 包括金锦苑、新唯花园、双友新和城、至和云筑(保利天 汇)等以及在此范围内其它开发并交房的住宅楼盘。

莲花学校小学部的施教服务区范围:松涛街以东、 金鸡湖大道以南、星塘街以西、独墅湖大道以北区域,包 括莲花新村一至四区等以及在此范围内其它开发并交房的 住宅楼盘。

娄葑学校小学部的施教服务区范围:娄葑街道北 区,具体为官渎路以东、阳澄湖大道以南、陆泾河西和 312国道以北区域,包括香堤澜湾花园、临芳苑、泾园新 村、泾园二村、日兴花园、扬东路208号天骄花园、梅花新 村、梅花二村、原梅巷村、澄泮新村等以及在此范围内其 它开发并交房的住宅楼盘。

唯亭学校小学部的施教服务区范围:中环东线以东、 夷苑路以南、黄金港(仁善河)以西、娄江大道以北区域,包括东亭家园、厦亭家园、畅苑新村(1—4区)、亭 苑、青灯新村以及在此范围内其它开发并交房的住宅楼 盘。

斜塘学校小学部的施教服务区范围:星湖街以东、斜 塘河以南、星塘街以西、金鸡湖大道以北区域,包括淞江 路266号橄榄湾、淞江路218号蓝岸花园、淞江路208号 (金色尚城)、荷韵新村、莲香新村、斜塘老镇区、敦煌 新村、敦煌路9号尊域雅苑、天悦东方雅苑等以及在此范 围内其它开发并交房的住宅楼盘。

星湖学校小学部的施教服务区范围:星湖街以西、至 和路以北、新娄街以东、沪宁高速以南区域,包括古娄一 村、古娄二村、云顶花园、新娄花园(逸苑二期)、青青 家园等以及在此范围内其它开发并交房的住宅楼盘。

朝前路实验学校小学部的施教服务区范围:永庆路 以东、东方大道以南的斜塘街道车坊地区,包括东方文 荟苑、南澳花园、文华云筑、星樾湖滨(庭樾雅园)等 以及在此范围内其它开发并交房的住宅楼盘。

人大附中苏州学校(原星华学校)小学部施教服务区范围:斜塘河以北、星体街以东、锦溪街以西、中新大 道以南区域以及斜塘河以南、星塘街以东、星华街以西、 金鸡湖大道以北区域,包括北极星花园、中南锦苑、朝阳 路33号泊云庭、共耀华庭、林溪雅苑、颐和玲珑花园、海和云庭、明耀华庭、天和珺庭等以及在此范围内其它开发 并交房的住宅楼盘

-上下滑动查看全部-

初中施教区
02
星海实验初级中学施教服务区范围:都市花园1—42 幢、天翔花园、新天翔广场(住宅)、恒宇商务广场 (住宅)、凤凰广场乐嘉服务公寓(住宅)、韶山花 园、新馨花园、宜家公寓以及星明街以东、苏州大道西 以南、金鸡湖以西、中新大道西以北区域,包括苏都花 园、师惠花苑、映象花苑、白领公寓、环球188(住 宅)、四季新家园、加城花园、苏信大厦、嘉怡苑、馨 湖 园 、 湖 左 岸 、 苏 悦 国 际 ( 住 宅 ) 、 东 方 之 门 ( 住 宅)、翠湖雅居、澜韵园、东方春晓、晋园别墅、苏州 中心8号(住宅)、苏州中心9号(住宅)等以及在此范 围内其它开发并交房的住宅楼盘。

园区第一中学施教服务区范围:徐家浜新村、徐家浜 一村、徐家浜二村、金湖阁、书香苑及东环路以东、中新 大道西以南、星港街以西、东方大道以北区域,包括金益新村、黄天荡新村、欧洲花园、莱茵花园、荷花苑、朗琴 湾、新华苑、通园大厦、独墅苑、栖庭、优山美地(融美 雅苑)、通园新村、葑谊新村、群谊新村、富华苑、风华 苑、华成大厦、怡葑庭、文萃苑、东城世纪广场、城市经 典、韵动汇、悦湖花园、星翠澜庭、和风熙华雅苑、芳华 雅苑等以及在此范围内其它开发并交房的住宅楼盘。

西安交通大学苏州附属初级中学施教服务区范围星 湖街以东、现代大道以南、琉璃街以西、斜塘河以北区 域,包括丽舍花园(巴黎印象)、伊顿小镇、德怡、万科 见滨园、本岸(逸庭花园)、澳韵花园、朗诗国际街区、 枫情水岸、东湖大郡花园(春之韵、东城郡、东湖大郡 一期、东湖大郡二期、东湖大郡三期)、金湖湾花园、 湖畔天城、欧典花园、第五元素、东湖林语、海悦馨园、 建屋芳洲、自由水岸、中海海悦花园六区、中海海悦花园 七区、领汇广场(住宅)、云顶汇(住宅)、津梁街208 号华琚花园、沁苏禧花园、缦月华庭等以及在此范围内其 它开发并交房的住宅楼盘。

东沙湖实验中学施教服务区范围:南施街以东、苏虹 路以南、青秋浦以西、现代大道以北区域,包括白塘景 苑、玲东花园、琉璃街233号(铂悦府)、时代上城花园 一区、时代上城花园二区、时代上城花园三区、时代上城 花园四区、钟南花苑、榭雨苑、香颂花园、太阳星辰花园 一区、太阳星辰花园二区、太阳星辰花园三区、太阳星辰花园四区、汀兰家园等以及在此范围内其它开发并交房的 住宅楼盘。

青剑湖实验中学施教服务区范围:康洲街以东、中环 北线以南、水泽路沿线展业路以西、阳澄湖大道以北区 域,包括雍景湾花园、上君花园、栖湖名苑、景悦星湖花 苑、上郡花园、大家、青湖丽苑、青湖丽苑二期、美庐、 唯亭镇唯观路8号、观澜丽宫、唯观路2号安漫云苑、唯康 路33号晴湾上园一区、亭谊街66号晴湾上园二区、唯康路 55号晴湾上园三区、唯观路6号熙上雅苑、唯康路9号澜青 颐和花园、青澄花园一至五区、湖语花园、旭辉芭提兰 湾、金辉优步花园、康洲街8号天阅湖滨雅苑等以及在此 范围内其它开发并交房的住宅楼盘。

星浦实验中学施教服务区范围:吴淞江以北,青秋浦 以东,中新大道以南,胜浦路以西区域,包括园东新村、 吴淞新村、新盛花园、金淞湾花园、吴淞花园、闻涛苑、 浪花苑、振浦路8号滨江苑、新胜路328号嘉馨坊、金苑新 村、通江路68号浦湾花园、竹苑新村、中胜路1号东景公 寓、振胜路89号恒景花园、金雅苑、嘉馨苑、金邻苑、新 胜路329号嘉怡生活广场、新胜路366号、盛景华庭、新江 路139号辉映时代花园、新江路138号嘉樾时代花园、民胜 路9号隐秀东方雅苑、民胜路8号悦见云庭、通江路78号花 语澜苑、民胜路55号溪云春晓华庭等以及在此范围内其它 开发并交房的住宅楼盘。

星港学校初中部施教服务区范围:都市花园43—84 幢、万杨香樟公寓、新城花园、苏安新村、新苏苑以及东 环路以东、娄江以南、苏州大道西以北、星明街以西区 域,包括绿城花园、东港二村、贵都花园、华庭苑、三星 苑、东港新村(含一斗山路)、东方花园、东环路221— 223号、娄门路等以及在此范围内其它开发并交房的住宅楼 盘。

星湾学校初中部施教服务区范围:天域花园(含一、 二、三期)、星港街178号(中茵皇冠)以及星海街以东、 现代大道以北、华池街以西、苏虹路以南区域,包括星海 人家、新加花园、加城湖滨、湖畔花园、沁苑小区、玲珑 湾花园、中海花园、苏州工业园区和众街215号和风雅致花 园、新未来花园(包括雷迪森、泊爵、风尚、萧邦)、中 锐星汇生活广场等以及在此范围内其它开发并交房的住宅 楼盘。

金鸡湖学校初中部施教服务区范围:星港街以东、中 新大道西—中塘河以南、星湖街以西、独墅湖大道以北区 域,包括半岛花园、金鸡湖花园、金水湾、怡和花园、名 湖花园、荣域花园、水墨江南、双湖湾、仁恒海和院、仁 恒观棠、高尔夫花园、城邦花园、水云居、和乔丽晶、御 湖熙岸华府、御湖熙岸观邸、水巷邻里花园、国宾花园、 玉园花园、世茂铜雀台、绿城桃花源、湖滨四季、康帝庄 园等以及在此范围内其它开发并交房的住宅楼盘。

文景实验学校初中部施教服务区范围:松涛街以东、 独墅湖大道以南、星华街以西、东方大道以北区域,包 括翰林缘花园、海德公园等以及在此范围内开发并交房的 住宅楼盘。

中科大附中独墅湖学校初中部施教服务区范围:独墅 湖以东、独墅湖大道以南、松涛街以西、东方大道以北区 域,包括月亮湾3号美颂花园、铂悦犀湖、星湖公馆、紫 金东方商务广场(住宅)、兰亭半岛生活广场(住宅)、 中铁花语江南、文禧花园、润月雅筑等以及在此范围内其 它开发并交房的住宅楼盘。

景城学校初中部施教服务区范围:①华池街以东、苏 虹路以南、南施街以西、现代大道以北区域,包括星湖花 园、九华路118号(海尚壹品)、九华路88号(中央景 城)、九华路19号(翡翠国际)、九华路18号华景花园、 沈浒路371号紫荆苑、西沈浒路51号紫荆苑、万科朗拾 (朗星雅苑)等以及在此范围内其它开发并交房的住宅楼 盘。②金鸡湖以东、现代大道以南、星湖街以西、中塘河 以北区域,包括旺墩路269 号星座商务广场(圆融星 座)、嘉瑞巷8号乐嘉大厦、嘉瑞巷18号金匙望湖大厦、 融安街18号(晋合广场)、钟园路788号丰隆城市生活广 场、月廊街8号诚品居所、思安街99号鑫能商务广场、苏 州大道东409号苏州国际金融中心(住宅)、中海·星湖ONE、金鸡湖畔瑞园、泊悦澜庭等以及在此范围内其它开 发并交房的住宅楼盘。

星洋学校初中部施教服务区范围:锦溪街以东、现代 大道以南、星龙街以西、斜塘河吴淞江以北区域,包括顺 驰凤凰花园、锦溪苑、澜溪苑、南榭雨街9号(住宅)、 星斓荟(住宅)、绿城云庐等以及在此范围内其它开发并 交房的住宅楼盘。

星澄学校初中部施教服务区范围:水泽路沿线展业路 以东、中环北线以南、中环东线以西、阳澄湖大道以北区 域,包括翡翠湖公寓、翡翠湖花园、天著湖韵花园一区、 天著湖韵花园二区、维纳阳光花园南区、维纳阳光花园 北区、青春未来家园、青春梦想家园、悦云庭、阅川华庭 等以及在此范围内其它开发并交房的住宅楼盘。

星汇学校初中部施教服务区范围:青年公舍、钟南街 118号(唐宁府)、星公元名邸、香茂花园、海悦花园一 区以及现代大道以南、琉璃街以东、方洲路以北、锦溪街 以西区域,包括水墨花园、海悦花园二区、三区、四区、 五区、颐和源璟花园等以及在此范围内其它开发并交付的 住宅楼盘。

星澜学校初中部施教服务区范围:星湖街以东,阳澄 湖大道以南,中环快速路以西,京沪高速以北区域(不含 维纳阳光花园南区),包括悦澜花园、沁水朗庭等以及在 此范围内其它开发并交房的住宅楼盘。

东延路实验学校初中部施教服务区范围:星湖街以 东、金鸡湖大道以南、松涛街以西、独墅湖大道以北区 域,包括莲花新村五、六、七、八区、蝴蝶湾、绿洲别 墅、星湖名轩等以及在此范围内其它开发并交房的住宅楼 盘。

至和实验学校初中部施教服务区范围:星湖街以东, 京沪高速以南,中环快速路以西,312国道以北区域,包括 金锦苑、新唯花园、双友新和城、至和云筑(保利天汇) 等以及在此范围内其它开发并交房的住宅楼盘。

莲花学校初中部施教服务区范围:松涛街以东、金鸡 湖大道以南、星塘街以西、独墅湖大道以北区域,包括 莲花新村一至四区等以及在此范围内其它开发并交房的住 宅楼盘。

娄葑学校初中部施教服务区范围:娄葑街道北区,具 体为官渎路以东、阳澄湖大道以南、陆泾河西和312国道 以北范围,包括香堤澜湾花园、临芳苑、泾园新村、泾园 二村、日兴花园、扬东路208号天骄花园、梅花新村、梅花 二村、原梅巷村、澄泮新村等以及在此范围内开发并交房 的住宅楼盘。

唯亭学校初中部施教服务区范围:唯亭街道东区,具 体为束桥街以东、阳澄湖以南、奇业路以西、娄江河以 北范围,包括亭南新村、阳澄路202号(阳澄湖滨花园大 厦)、阳澄人家、悬珠花园、金陵花园、夷亭一村和二村、东亭家园、厦亭家园、青苑新村、亭苑社区、青灯 新村、畅苑新村、怡邻花园、金怡苑、阳澄名邸、融锦 苑、雍合湾花园、唯锦苑、唯亭苑以及在此范围内其它 开发并交房的住宅楼盘。

斜塘学校初中部施教服务区范围:星湖街以东、斜塘 河以南、星塘街以西、金鸡湖大道以北区域,包括淞江路 266号橄榄湾、淞江路218号蓝岸花园、淞江路208号(金 色尚城)、荷韵新村、莲香新村、斜塘老镇区、敦煌新 村、敦煌路9号尊域雅苑、天悦东方雅苑等以及在此范围 内其它开发并交房的住宅楼盘。

星湖学校初中部施教服务区范围:唯亭街道西区即跨 塘地区陆泾河以东、阳澄湖大道以南,星湖街以西、娄 江河以北区域,包括高浜新村、古娄新村、张泾新村、 启园新村、怡苑公寓、逸苑别墅、新娄花园、青剑湖花 园、云顶花园、锦泽苑、东园映象、青青家园等以及在此 范围内其它开发并交房的住宅楼盘。

朝前路实验学校初中部施教服务区范围:斜塘街道车 坊地区,具体为苏申外港线以东、东方大道以南、东段 吴淞江以西和南段吴淞江以北范围,包括淞泽家园一至 九区、东方文荟苑、南澳花园、鸿海花苑、鸿顺花苑、 星奕湾花园、文华云筑、星樾湖滨(庭樾雅园)等以及 在此范围内开发并交房的住宅楼盘。

人大附中苏州学校(原星华学校)初中部施教服务区范围:斜塘河以北、星体街以东、锦溪街以西、中新大道 以南区域以及斜塘河以南、星塘街以东、星华街以西、金 鸡湖大道以北区域,包括北极星花园、中南锦苑、朝阳路 33号泊云庭、共耀华庭、林溪雅苑、颐和玲珑花园、海和 云庭、明耀华庭、天和珺庭等以及在此范围内其它开发并 交房的住宅楼盘。

-上下滑动查看全部-
640.jpg


相城区

相城经开区
01
一、幼儿园服务区

1.澄阳幼儿园(采莲幼儿园、康元分园)服务区:

相城大道以东,太阳路以南,阳澄湖东路以北,国道524以西区域。

包括:徐庄社区(彭安浜、横泾港、油车浜、徐庄1村、2村原居民、青云雅庭),南亚花园社区(南亚花园、天亚水景苑【天鹅湖庄园】、康锦苑、红橡花园、花语云萃华庭,蠡塘社区(花海家园、红鼎湾、星辰四季、澄澜云庭),泰元社区(泰元家园、汇海隆、万国墅、朗阅嘉园、宽泰铂园、天境上辰、西子花园、正源悦庭),登云社区(太阳花园、登云家园)。

2.澄阳幼儿园分园服务区:

长乐集花园

3.北桥中心幼儿园服务区:

凤北公路、寺泾路以北的北桥街道区域。

包括:鹅东村、新北村、石桥村、灵峰村、莲花庄社区、盛北社区、寺泾社区。

4.北桥实验幼儿园服务区:

凤北公路、寺泾路以南的北桥街道区域。

包括:庄基村、芮埭村、漕湖村、丰泾村、莲花庄社区、北渔社区、盛南社区、凤湖花园社区。

二、小学施教区

1. 澄阳小学施教区:

康元路以北,相城大道以东,澄波路以西,富元路以南区域;富元路以北、相城大道以东、太阳路以南、国道524以西区域。

包括:泰元社区(泰元家园、汇海隆、万国墅、朗阅嘉园、西子花园、正源悦庭),登云社区(太阳花园、登云家园)。

2. 苏州大学第二实验学校(小学部)施教区:

康元路以南,相城大道以东,阳澄湖东路以北,国道524以西区域;康元路以北、澄波路以东、富元路以南,国道524以西区域。

包括:泰元社区(宽泰铂园、天境上辰),南亚花园社区(南亚花园、天亚水景苑【天鹅湖庄园】、康锦苑、红橡花园、花语云萃华庭),蠡塘社区(花海家园、红鼎湾、长乐集花园、星辰四季、澄澜云庭),徐庄社区(彭安浜、横泾港、油车浜、徐庄1村、2村原居民、青云雅庭)。

3. 北桥中心小学施教区:

北桥街道所有的村和社区。

包括:鹅东村、莲花庄社区、灵峰村、石桥村、新北村、庄基村、芮埭村、漕湖村、丰泾村、盛北社区、寺泾社区、盛南社区、凤湖花园社区、北渔社区。

三、初中施教区

1. 苏州大学第二实验学校(初中部)施教区:

经开区澄阳片区所有的社区

包括:徐庄社区(彭安浜、横泾港、油车浜、徐庄1村、2村原居民、青云雅庭),南亚花园社区(南亚花园、天亚水景苑【天鹅湖庄园】、康锦苑、红橡花园、花语云萃华庭),蠡塘社区(红鼎湾、花海家园、长乐集花园、星辰四季、澄澜云庭),泰元社区(泰元家园、汇海隆、万国墅、朗阅嘉园、宽泰铂园、天境上辰、西子花园、正源悦庭),登云社区(太阳花园、登云家园)。

2. 北桥中学施教区:

北桥街道所有的村和社区。

包括:鹅东村、灵峰村、石桥村、新北村、庄基村、芮埭村、莲花庄社区、漕湖村、丰泾村、盛南社区、盛北社区、寺泾社区、凤湖花园社区、北渔社区。


-上下滑动查看全部-

苏相合作区
02
一、幼儿园服务区
1.漕湖幼儿园服务区:
永昌泾以北的漕湖街道区域。
包括:漕湖花园一社区(含漕湖花园1-4区)、漕湖花园二社区(含漕湖花园5-7区)、卫星社区(含漕湖花园8区)、观塘社区(含彩叠湾、瑜翠园)。
2.永昌泾幼儿园服务区:
永昌泾以南的漕湖街道区域。
包括:永昌泾社区(含永昌泾花苑一期、二期、珺睿庭、雅樾澜庭),下堡社区(含尚青景苑),汤浜社区(含倪家湾花园)。
二、小学施教区
1.苏州市相城区漕湖学校(小学部)施教区:
永昌泾以南,御窑路以西的漕湖街道区域。涉及小区:永昌泾社区(含永昌泾花苑一期、二期、珺睿庭、雅樾澜庭)、下堡社区(含尚青景苑)、汤浜社区(含倪家湾花园)等。
2.苏相实验学校(暂定名)(小学部)施教区:
永昌泾以北,御窑路以西的漕湖街道区域。涉及小区:漕湖花园一社区(含漕湖花园1-4区)、漕湖花园二社区(含漕湖花园5-7区)、卫星社区(含漕湖花园8区)、观塘社区(含彩叠湾、瑜翠园)等。
三、初中施教区
1.苏州市相城区漕湖学校(初中部)施教区:
永昌泾以南,御窑路以西的漕湖街道区域。涉及小区:永昌泾社区(含永昌泾花苑一期、二期、珺睿庭、雅樾澜庭)、下堡社区(含尚青景苑)、汤浜社区(含倪家湾花园)等。
2.苏相实验学校(暂定名)(初中部)施教区:
永昌泾以北,御窑路以西的漕湖街道区域。涉及小区:漕湖花园一社区(含漕湖花园1-4区)、漕湖花园二社区(含漕湖花园5-7区)、卫星社区(含漕湖花园8区)、观塘社区(含彩叠湾、瑜翠园)等。

-上下滑动查看全部-

温馨提示
由于篇幅有限,仅展示部分地区,想要查看:相城高新区(元和街道)、高铁新城(北河泾街道)、度假区(阳澄湖镇)、黄埭镇、渭塘镇、望亭镇、黄桥街道、太平街道,这8个片区的学区划分,点击下方链接即可查看。


640.jpg


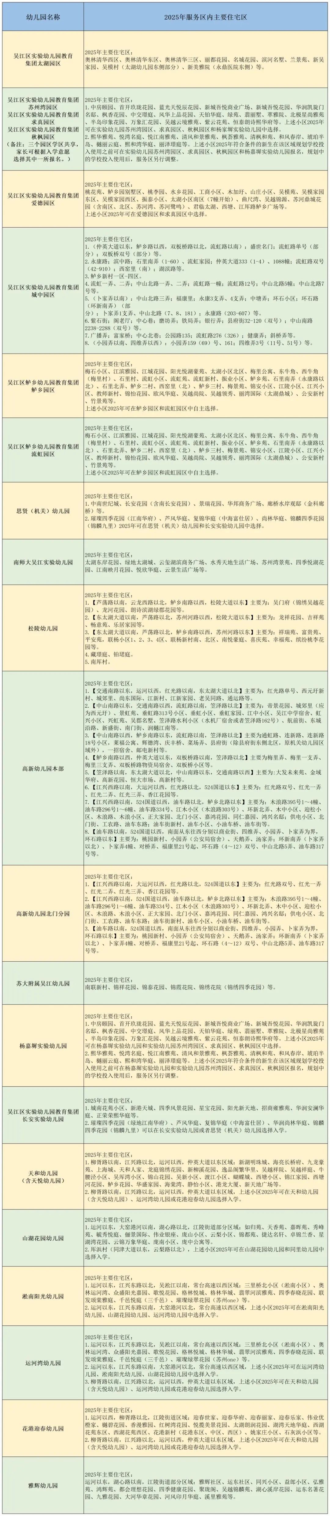
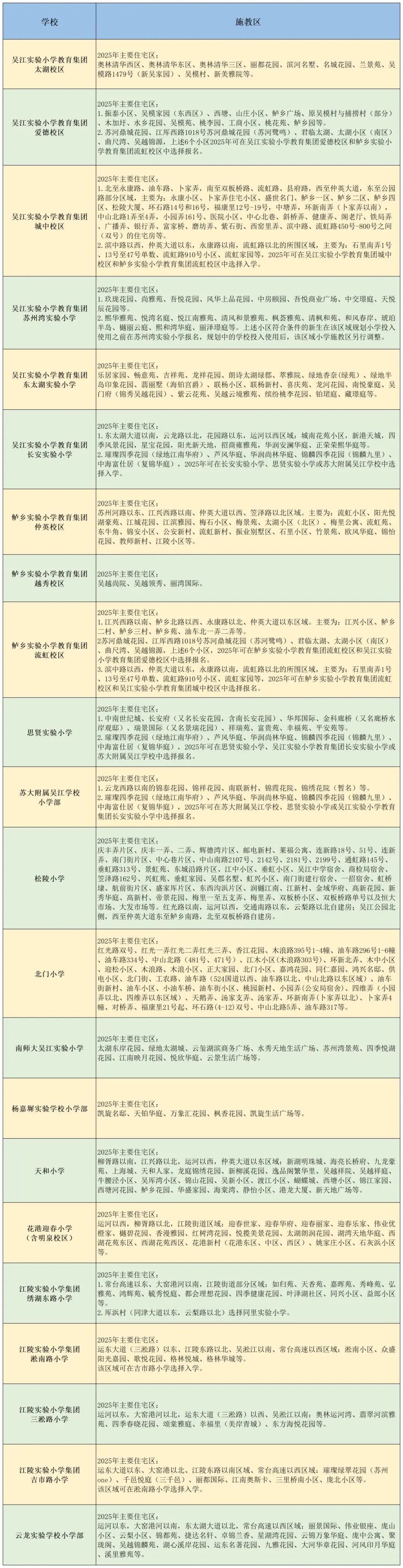
吴江区

小学施教区

01

➤点击放大查看
640.jpg

-上下滑动查看全部-
(图源:吴江教育,下同)

初中施教区

02

➤点击放大查看
640.jpg

-上下滑动查看全部-

幼儿园服务区(含惠普性民办)

03


1公办幼儿园

➤点击放大查看

640.jpg

-上下滑动查看全部-

2惠普性民办幼儿园

➤点击放大查看
640.jpg

-上下滑动查看全部-

⏩备注:普惠性民办幼儿园保育教育费执行同级公办幼儿园收费标准,带★的普惠性民办幼儿园保育教育费执行同级公办幼儿园2倍以内收费标准。

640.jpg



吴中区

小学施教区

01

➤点击放大查看

640.jpg

-上下滑动查看全部-
(图源:苏州吴中教育,下同)

初中施教区

02

➤点击放大查看
640.jpg

-上下滑动查看全部-
(图源:苏州吴中教育,下同)
640.jpg



高新区


小学施教区

01 640.jpg

图源:苏州高新区实验小学
640.jpg

图源:苏州高新区狮山实验小学校
640.jpg

图源:苏州高新区新升实验小学校
640.jpg

图源:苏州市枫桥中心小学教育集团
温馨提示

*目前小编还没找到高新区中小学学区划分的汇总信息,以上仅展示部分学校。


初中施教区

02 640.jpg

图源:苏州高新区第一初级中学
640.jpg

图源:苏州高新区第二中学
640.jpg

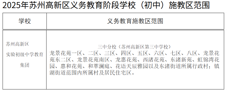
图源:苏州高新区第三中学校
640.jpg

图源:苏州高新区第五初级中学
温馨提示

*目前小编还没找到高新区中小学学区划分的汇总信息,以上仅展示部分学校。

640.jpg


目前常熟、太仓还未公布今年学区划分
有更新小编会第一时间为大家整理
小编还了解到
张家港幼儿园服务区划分有调整
一起看看吧!

张家港幼儿园服务区划分调整


>>>>
一、张家港市机关幼儿园

服务区范围:长安路以东,华昌路以西,人民路以南,东横河以北地区【公园新村(含国泰小区62~70幢)、横河里村一组(东片)、华昌家属楼、国泰现代城、朗诗国泰城、谷城巷南、东坝巷、御景苑、范庄花苑、国泰云栖雅苑、文景雅墅、范庄新村】。

另:君临新城可在张家港市机关幼儿园和张家港市滨湖幼儿园双选;城东花苑可在张家港市机关幼儿园和张家港市江帆幼儿园双选。

>>>>
二、东湖苑幼儿园终止办学后调整

1.张家港市北庄幼儿园
服务区范围:金港大道以东,华昌路以西,暨阳湖大道-馨苑路-北庄路-暨阳湖大道以南,二环路以北地区【新农花苑、缇香世家、玲珑湾、鼎尚花园(中梁壹号院)、碧景名邸、湖滨国际、东湖苑、东湖苑-蓝波湾、东湖苑-蓝波金典】。

2.张家港市梁丰幼儿园南园区
服务区范围:
(1)金港大道以东,南苑东路以南,暨阳湖大道-馨苑路-北庄路-暨阳湖大道以北地区【珑樾花园、碧桂名邸、湖滨国际景苑、中昊檀宫、中昊臻园、樟河苑、湖东花苑】;
(2)金港大道以东,河西南路以西,南苑东路以北地区【赵庄新村、雅美阁花园、南苑新村(121~136幢)、港城华府】。

回复

使用道具 举报

        

升级   26.67%

0

主题

40

回帖

90

积分

注册会员

积分
90
发表于 2025-5-30 14:05:40 | 显示全部楼层 来自 台湾
相当不错,感谢无私分享精神!
回复

使用道具 举报

        

升级   4%

0

主题

23

回帖

56

积分

注册会员

积分
56
发表于 2025-5-30 14:12:56 | 显示全部楼层 来自 澳大利亚
好好 学习了 确实不错
回复

使用道具 举报

您需要登录后才可以回帖 登录 | 立即注册

本版积分规则

QQ|Archiver|手机版|小黑屋|苏州通论坛

GMT+8, 2026-3-21 04:54 , Processed in 6.726246 second(s), 41 queries .

Powered by Discuz! X3.5

© 2001-2025 Discuz! Team.

快速回复 返回顶部 返回列表