找回密码
 立即注册
查看: 577|回复: 2

无子宫器官的男性,开始患有子宫肌瘤、卵巢囊肿等妇科病了?男患妇科病闹得哪一出?

[复制链接]
阅读字号:
        

升级   100%

404

主题

30

回帖

1720

积分

管理员

积分
1720
发表于 2025-5-8 11:50:15 | 显示全部楼层 |阅读模式 来自 江苏苏州



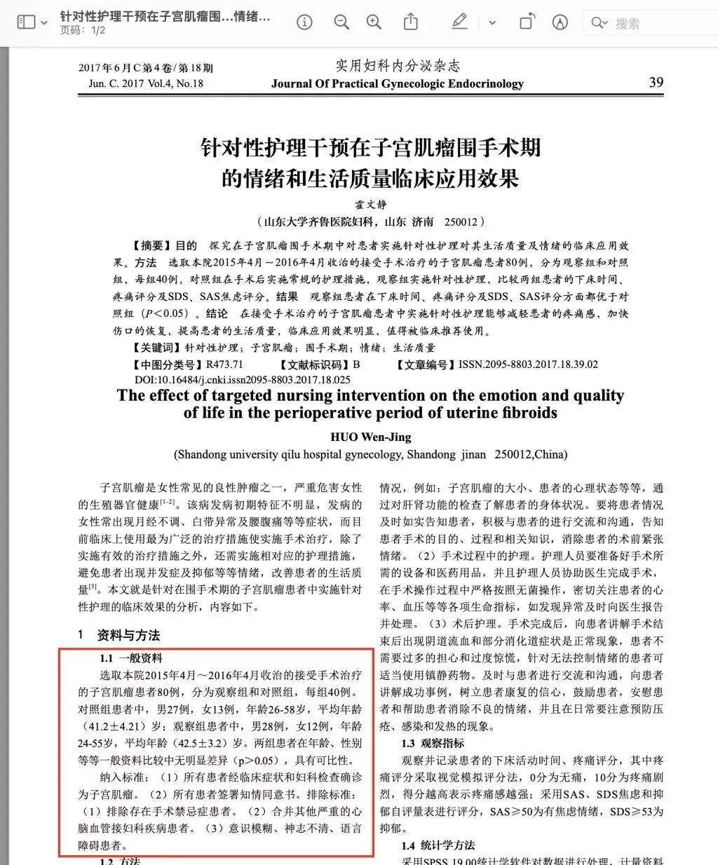
护士论文现“男性子宫肌瘤患者”
5月4日,一篇题为《针对性护理干预在子宫肌瘤围手术期的情绪和生活质量临床应用效果》的论文在网络流传。

image.webp


涉事论文原文
网友发现,论文第一部分写到“选取本院2015年4月至2016年4月收治的接受手术治疗的子宫肌瘤患者80例,对照组患者中,男27例,女13例,观察组患者中,男28例,女12例,年龄24-55岁”。论文中提到,选取的样本为所有患者经临床症状和妇科检查确诊为子宫肌瘤,所有患者签署知情同意书。
这组数据堪称魔幻——对照组40人里27男13女,观察组28男12女,男性占比近70%,男性比女性还爱得子宫肌瘤?真是离谱到家了。
这篇论文明明开篇就写着:“子宫肌瘤是女性常见的良性肿瘤之一。”
三甲医院的妇产科在接受记者采访时指出,针对子宫肌瘤的研究,对照观察组病例中不可能包括男性患者。
5月5日傍晚,山东大学齐鲁医院就此事件发布了情况说明:
5月5日上午,我院关注到网友反馈的相关论文信息,第一时间开展调查工作。经核查,网传论文存在学术不端问题。我院依规依纪给予护士霍某某记过处分、降级处理,取消其五年内各类晋级晋升等资格。齐鲁医院一直高度重视学风建设,对学术不端行为始终秉持“零容忍”态度。感谢广大网友关心。

image.webp

男患者多次出现在妇产科论文中
虽然官方及时处理了学术不端的事件,但眼尖的网友们却发现这样离谱的论文居然还不少。
随后在中国知网上检索发现,有两篇涉妇科论文中出现男性病例,该两篇文章均发表于《中国医药指南》期刊。
其中一篇题为《腹腔镜宫颈癌根治术联合卵巢移位、阴道延长对患者性生活质量及内分泌水平的影响》的文章于2015年9月发表。

在第一部分资料与方法中介绍:我院于2012年3月至2013年5月收治的200例宫颈癌患者随机的分为对照组和观察组,对照组和观察组各100例,对照组中60例(60%)为男性,40例(40%)为女性;最大年龄为43岁,最小年龄为27岁,平均年龄为32岁;观察组中55例(55%) 为男性,45例(45%)为女性……
再度惊现男性比女性患者还多的宫颈癌数据!

image.webp

另一篇名为《护理干预在羊水栓塞高危产妇预防中的意义分析》的文章发表于2018年2月28日。
文中称:“选取2014年9月至2017年9月我院治疗出现羊水栓塞的高危产妇140例,根据随机数字法分为两组,其中实验组的患者使用精心的护理干预,在对照组中使用常规的护理。其中,实验组有31例女性患者,有34例男性患者,最小的患者有29岁,最大的患者有49岁,平均年龄为(35.51±3.7)岁。对照组中有32例女性患儿,有33例男性患儿,最小的患者有28岁,最大的患者有48岁,平均年龄为 (36.52±4.1)岁。”
“高危产妇”病例中不仅出现了“男性患者”,部分患者还被称之为“患儿”。真的是离谱到家了。

image.webp


《临床医药文献电子杂志》2019年刊登的《介入超声对于治疗卵巢子宫内膜异位囊肿的效果和应用价值研究》称,选取该院收治的100例卵巢子宫内膜异位囊肿患者,按照随机数字表法将患者均分为对照组和观察组,每组各50例;对照组男性26例,女性24 例;观察组男性25例,女性25例。

《大家健康》2015年刊登的《高强度聚焦超声治疗子宫肌瘤的护理要点分析》中写道:“78 例子宫肌瘤患者中男性患者45例,女性33例,年龄26~57岁。32 例子宫肌瘤患者出现痛经、17 例患者经期延长,经量增多、4 例患者便秘、29 例患者贫血、22例患者尿频、54例患者存在伴随症状。”
《中国农村卫生》2014年刊登的《难治性产后出血干预性治疗方法的对比研究》称:“69例患者,年龄20-34岁,男35例,女34例,其中经产妇36例,初产妇33例。”

image.webp

涉事期刊《实用妇科内分泌电子杂志》自称“我国唯一妇科内分泌领域学术期刊”,但2023年影响因子仅0.354。该刊每年出版36期,2017年刊文量达3190篇,内容涵盖儿科护理、水质检测等非妇科领域,显示“灌水”严重。代发机构声称可提供代写服务,版面费4000-10000元不等,最快一周录用。投稿者可以自己提供论文,机构也能提供代写服务,代写费需要额外加600至800不等。可随后不久,其又表示,该期刊已停刊。
最绝的是"妇科检查确诊"这句,
请问给男性做妇科检查是要查哪科?前列腺科跨界兼职吗?
对此,瓜瓜想说,这难道就是传说中的4+4毕业的吗!!!




get.jpg
get.jpg
get.jpg
get.jpg
get.jpg
get.jpg
回复

使用道具 举报

        

升级   12%

0

主题

29

回帖

68

积分

注册会员

积分
68
发表于 2025-5-8 11:53:22 | 显示全部楼层 来自 湖南娄底
好好 学习了 确实不错
回复

使用道具 举报

        

升级   17.33%

0

主题

33

回帖

76

积分

注册会员

积分
76
发表于 2025-5-8 12:08:39 | 显示全部楼层 来自 日本
沙发!沙发!
回复

使用道具 举报

您需要登录后才可以回帖 登录 | 立即注册

本版积分规则

QQ|Archiver|手机版|小黑屋|苏州通论坛

GMT+8, 2026-1-30 21:31 , Processed in 7.061223 second(s), 41 queries .

Powered by Discuz! X3.5

© 2001-2025 Discuz! Team.

快速回复 返回顶部 返回列表