找回密码
 立即注册
查看: 812|回复: 2

网传毕节市创美世纪城一夫娶二妻事件!

[复制链接]
阅读字号:
        

升级   100%

402

主题

27

回帖

1700

积分

管理员

积分
1700
发表于 2025-4-19 10:56:20 | 显示全部楼层 |阅读模式 来自 江苏苏州

点此观看视频:https://mp.weixin.qq.com/s/9bKbMgdf6-SiQkwnL5pTkw


最近,毕节新郎吴海军的朋友圈曝出“一夫两妻”事件。婚礼时间就在2025年4月19日。


640.jpg

640.jpg


更荒唐的是,三方父母不仅同意,还将在婚礼当天齐齐到场。故事中描述,男友和前妻离婚后再婚,但此时前妻又舍不得了,回来求复合,然后三人坐下来商量,但谁也舍不得放下,然后就说三个人一起办婚论,一切过,以“三人搭伙”的方式组建家庭。

640.jpg
640.jpg


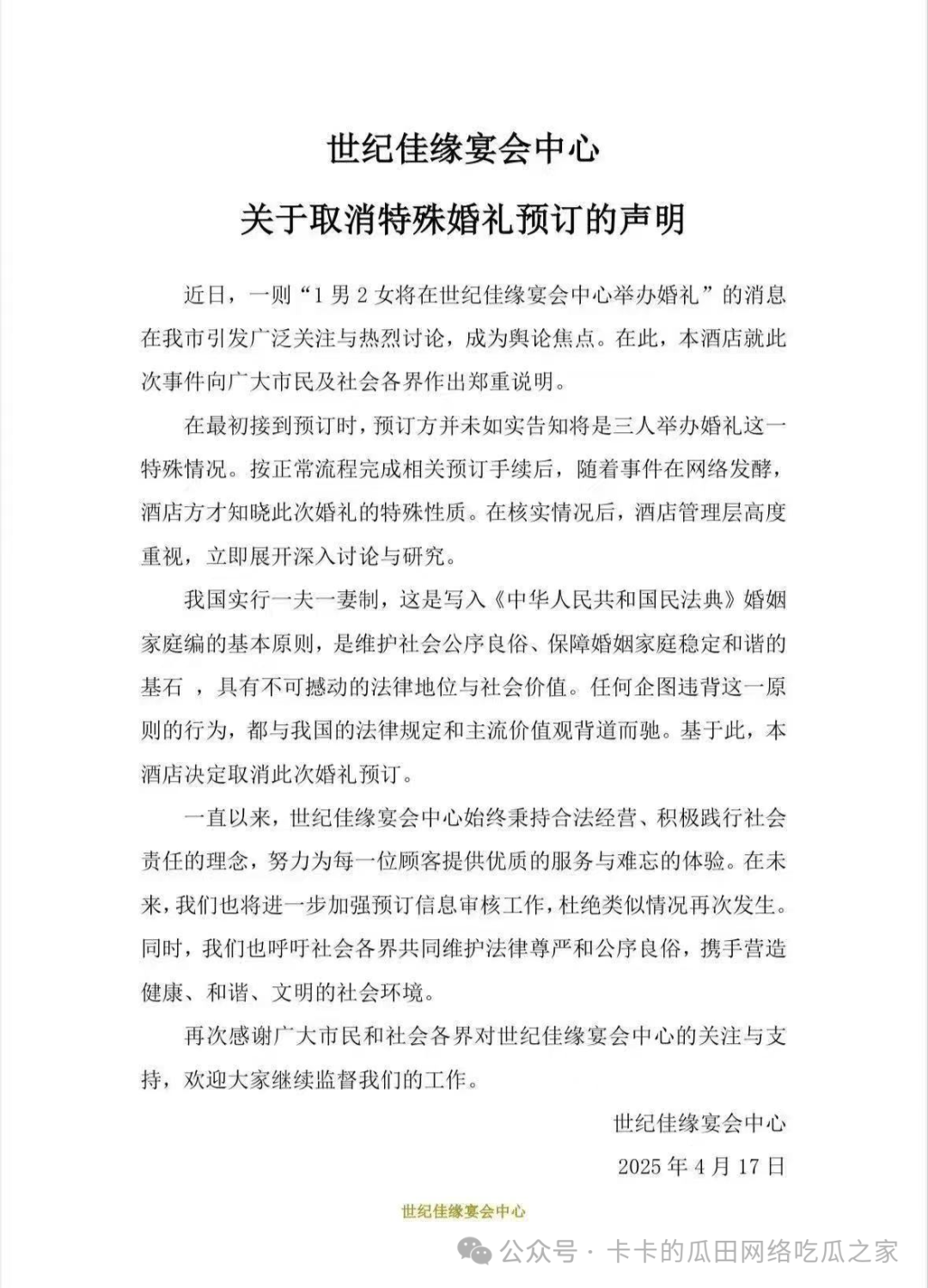
而宴会中心的一则申明也验证了事件的真实性。



640.jpg


事实上,对于大多数男性来说,一夫一妻制更能保障情感的稳定。它简化了情感关系的复杂性,并促进了资源和家庭关系的公平性。对于绝大多数男性来说,一夫一妻制就像是一层保护罩,能够避免他们陷入无休止的情感和资源争夺战。

然而,那些试图维持多伴侣关系却无法妥善处理的人,最终可能会发现自己既伤害了他人,也无法获得真正的满足。从法律的角度来看,如果已婚,那么拥有“一屋三人”的情况可能是违法的。我国早已明确实行一夫一妻制,禁止任何个人拥有两个或更多配偶。

根据《刑法》第二百五十八条的规定,如果有配偶者又与他人结婚,或者明知他人有配偶而与之结婚,将构成重婚罪。对于犯有重婚罪的人,将面临二年以下的有期徒刑或拘役的处罚。


640.jpg


这件事如果放在非洲,哪怕放在美国,甚至在70年前的中国,我都不惊不怪,但放在今天的中国,这事就有点既滑稽又荒唐了,值得说道说道。

这事儿听起来似乎简单,两人离婚,看起来又没有孩子牵绊,按理说就应该各自安好,男方单身与否,与前妻再无瓜葛。然而,女方却在男方即将再婚之际,突然回头求复合,这在我看来,不是对感情的负责,而是对自己的一种放纵。如果起初是女方提出离婚,那为何现在又想要复合?是短暂的冲动,还是看穿了男方的真面目?


640.jpg

至于这位男士,如果离婚是因为不爱,那为何在女方回头时,他又选择了接纳?将新欢和旧爱都揽入怀中,这不算大爱,而是自私,是无耻,是对他人感情的轻视,也是对社会秩序的不尊重。

更令人啼笑皆非的是,他还同意了这场荒唐的三方家庭婚礼,婚礼当天,两位女方的父母同时到场,这TM到底这是一场家族聚会,还是俩人隆重的结婚现场。这是对一夫一妻传统的挑战,将父母的角色推向了一个荒谬的境地——从监督者变成了共谋者。

想象一下婚礼现场,宾客们面对这三人组的“幸福宣言”,心中会有怎样的感想?这种荒诞的场景之所以引人发笑,正是因为它与现实的规范相悖。


640.jpg

知情人向记者透露,两名女子中一人系新郎前妻,三人拍摄婚纱照系“闹着玩”。经民警教育劝导,原定4月19日的三人婚礼计划取消,新郎将与现任未婚妻完婚。
记者致电新郎原计划举办婚礼的世纪佳缘宴会中心,工作人员表示不存在此事。
17日上午,宴会中心在社交平台发布声明称,取消此次婚礼预订。

声明称,在最初接到预订时,预订方并未如实告知将是三人举办婚礼这一特殊情况。按正常流程完成相关预订手续后,随着事件在网络发酵,酒店方才知晓此次婚礼的特殊性质。我国实行一夫一妻制,这是写入《中华人民共和国民法典》婚姻家庭编的基本原则,是维护社会公序良俗、保障婚姻家庭稳定和谐的基石,具有不可撼动的法律地位与社会价值。任何企图违背这一原则的行为,都与我国的法律规定和主流价值观背道而驰。基于此,本酒店决定取消此次婚礼预订。


回复

使用道具 举报

        

升级   14.67%

0

主题

31

回帖

72

积分

注册会员

积分
72
发表于 2025-4-19 10:57:11 | 显示全部楼层 来自 泰国
帮帮顶顶!!
回复

使用道具 举报

        

升级   84%

0

主题

16

回帖

42

积分

新手上路

积分
42
发表于 2025-4-19 11:10:09 | 显示全部楼层 来自 上海
真是 收益 匪浅
回复

使用道具 举报

您需要登录后才可以回帖 登录 | 立即注册

本版积分规则

QQ|Archiver|手机版|小黑屋|苏州通论坛

GMT+8, 2025-12-6 01:27 , Processed in 5.407762 second(s), 41 queries .

Powered by Discuz! X3.5

© 2001-2025 Discuz! Team.

快速回复 返回顶部 返回列表