找回密码
 立即注册
查看: 1581|回复: 3

江苏交通一卡通手机办理攻略

[复制链接]
阅读字号:
        

升级   100%

1803

主题

15

回帖

6805

积分

管理员

积分
6805
发表于 2025-4-10 09:51:46 | 显示全部楼层 |阅读模式 来自 江苏苏州
小伙伴们知道吗

江苏交通一卡通

乘坐地铁十分方便

而且在苏州使用还有优惠哦

那么大家知道怎么办理吗?

↓↓↓

办理方式


✅线下开卡:可至苏州市民卡网点进行办理充值

✅线上开卡:苏州市民卡公众号-市民服务-用卡服务-交通一卡通-购买

✅NFC交通卡:微信-卡包-交通卡开通乘车功能,使用手机NFC功能进行充值。

🔻华为用户

“华为钱包”APP-“交通出行”-“江苏交通一卡通·苏州”-充值金额-确认开通。

640.jpg
图源:昆山市交通运输局(下同)



🔻苹果用户

“钱包”-右上角“+”添加交通卡-“江苏交通一卡通·苏州”-充值金额。

640.jpg



🔻其他手机用户(vivo、oppo等)

“钱包”-交通卡-“江苏交通一卡通·苏州”-点击添加-选择充值金额进行充值。

640.jpg



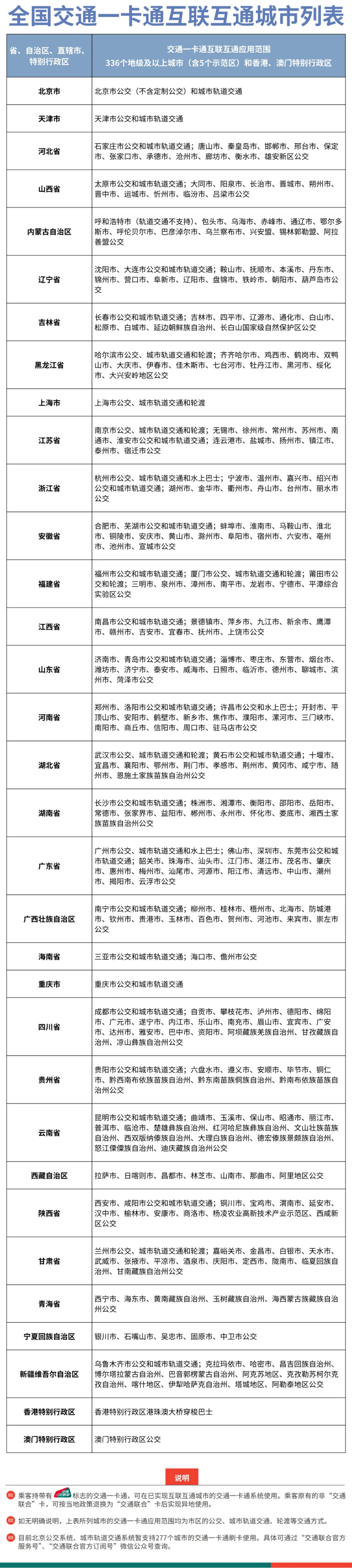
使用范围



1.苏州本地:

公交:全部线路;

轨道交通:全部线路;

有轨电车:全部线路。

出租车:全市所有支持刷苏州市民卡的出租车。

可加载功能:惠民休闲年卡、苏州园林年卡。

2.江苏省:

省内其他地市全部公交和地铁、部分支持刷卡的出租车。

3.全国:

全国300多个城市带有“交通联合”标志的公交、地铁,部分城市的出租车、公共自行车等。

640.jpg

图源:苏州市民卡


优惠政策


1.苏州本地:

公交:苏州市区(姑苏区、吴中区、相城区、工业园区、高新区、吴江区)6折、张家港市8折、常熟市8折、太仓市7折、昆山市6折;

轨道交通:在一个自然月内累计乘坐苏州轨道交通1-15次可享受票价9.5折优惠,第16-30次可享受票价9折优惠,第31次起可享受票价8折优惠。

有轨电车:7折。

换乘优惠:刷卡乘坐苏州市区常规公交、轨道交通、有轨电车时,本次刷卡与前次刷卡间隔 90 分钟内,本次刷卡基础票价最高减 2 元,剩余支付票价享受对应卡种刷卡优惠。(连续两次轨道交通刷卡不享受换乘优惠。)

2.江苏省:
公交:无锡市6折、常州市6折、江阴市95折、宜兴市8折、溧阳市8折、金坛市8折;

地铁:无锡地铁95折,常州地铁95折,其他城市暂无优惠;

出租车:无优惠。

🔻除苏、锡、常同城优惠外,本卡在省内其他城市消费优惠政策详见可用城市列表中的说明,如有不符或未说明以当地公共交通运营企业实际优惠政策为准。

3.全国:
本卡在省外其他城市消费优惠政策详见可用城市列表中的说明,如有不符或未说明以当地公共交通运营企业实际优惠政策为准。
回复

使用道具 举报

        

升级   6.67%

0

主题

25

回帖

60

积分

注册会员

积分
60
发表于 2025-4-10 09:56:04 | 显示全部楼层 来自 上海嘉定区
我是个凑数的。。。
回复

使用道具 举报

        

升级   22.67%

0

主题

37

回帖

84

积分

注册会员

积分
84
发表于 2025-4-10 10:00:58 | 显示全部楼层 来自 印度
路过,学习下
回复

使用道具 举报

        

升级   50%

0

主题

4

回帖

25

积分

新手上路

积分
25
发表于 2025-4-12 16:38:00 | 显示全部楼层 来自 江苏
ohtjkqxjrv 发表于 2025-4-10 09:56
我是个凑数的。。。

还没凑上数
回复

使用道具 举报

您需要登录后才可以回帖 登录 | 立即注册

本版积分规则

QQ|Archiver|手机版|小黑屋|苏州通论坛

GMT+8, 2025-12-14 04:07 , Processed in 1.873248 second(s), 44 queries .

Powered by Discuz! X3.5

© 2001-2025 Discuz! Team.

快速回复 返回顶部 返回列表