找回密码
 立即注册
查看: 1110|回复: 2

在苏州怀孕生子,别忘领取这几笔钱!

[复制链接]
阅读字号:
        

升级   100%

1903

主题

15

回帖

7259

积分

管理员

积分
7259
发表于 2025-3-10 11:58:21 | 显示全部楼层 |阅读模式 来自 江苏苏州
最近有人来问
在苏州生孩子的有关待遇
网上说,怀上后
就有3000元的产检补贴
这个钱倒也真的有
但是怀孕生子期间的待遇
有些不是以打到银行卡的形式呈现的
一起来看看都有哪几笔钱吧


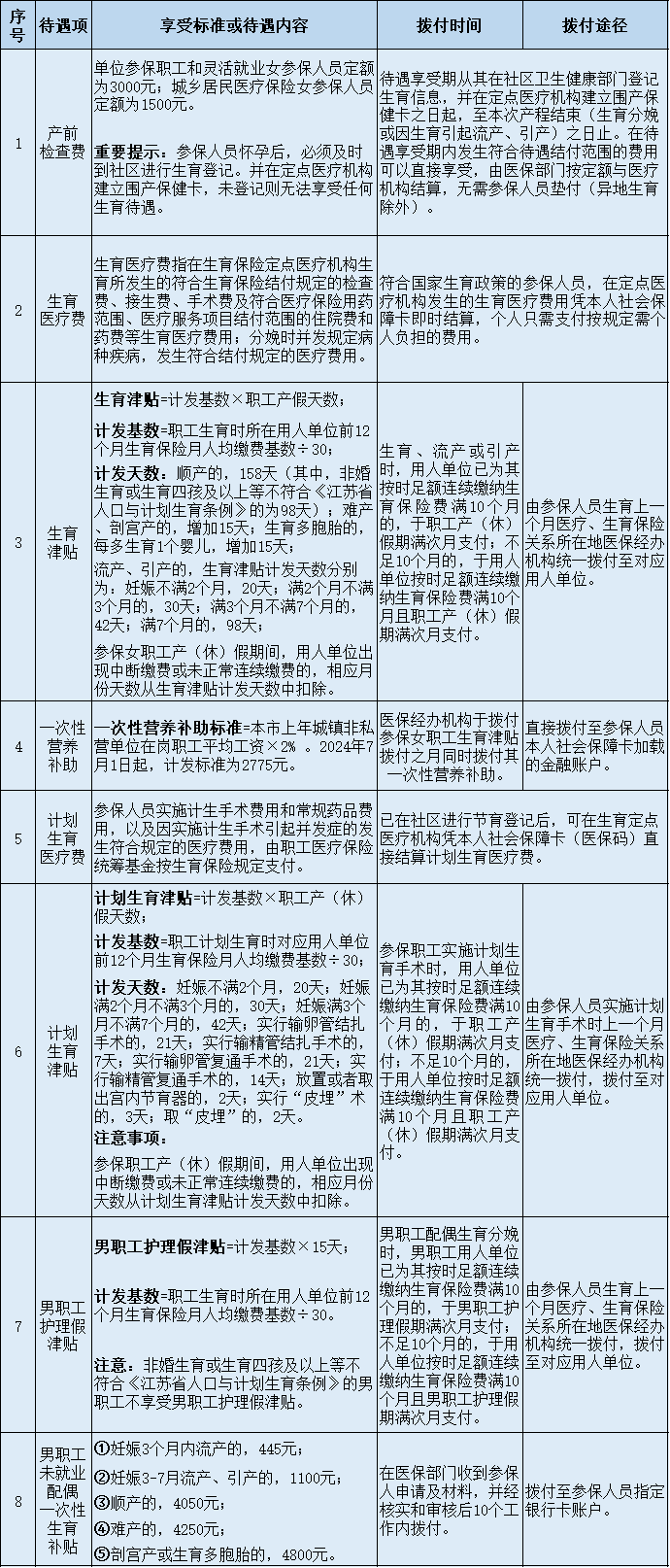
产前检查费3000/1500元
女参保人员待遇享受期,从其在社区卫生健康部门登记生育信息,并在定点医疗机构建立围产保健卡之日起,至本次产程结束(生育分娩或因生育引起流产、引产)之日止。

在待遇享受期内发生符合待遇结付范围的费用可以直接享受,由医保部门按定额与医疗机构结算,无需参保人员垫付(异地生育除外)。其中,单位参保职工和灵活就业女参保人员定额为3000元;城乡居民医疗保险女参保人员定额为1500元


生育医疗费——刷卡即时结算
生育医疗费指在生育保险定点医疗机构生育所发生的符合生育保险结付规定的检查费、接生费、手术费及符合医疗保险用药范围、医疗服务项目结付范围的住院费和药费等生育医疗费用;分娩时并发规定病种疾病,发生符合结付规定的医疗费用。

符合国家生育政策的参保人员,在定点医疗机构发生的生育医疗费用凭本人社会保障卡即时结算

①单位和灵活就业参保人员个人只需支付结付规定以外需个人负担的费用。
②城乡居民参保人员需承担相应定额以外的费用,以及结付规定以外需个人负担的费用。

2793eff51a9ec80a569531d79da3c7e3.jpeg


生育津贴——与产假工资不重复享受
生育津贴是发放给参保单位的工资性补偿,对职工而言,生育津贴与产假工资两者就高享受,但不重复享受。当生育津贴高于职工产假或休假前工资标准时,用人单位应当将差额支付给职工;生育津贴低于职工原工资标准的,差额部分由用人单位补足。

✅计发标准
参保女职工生育津贴=计发基数×职工产假天数
  • 计发基数=职工生育时所在用人单位前12个月生育保险月人均缴费基数÷30
  • 计发天数:顺产的,158天(其中,非婚生育或生育四孩及以上等不符合《江苏省人口与计划生育条例》的为98天);难产、剖宫产的,增加15天;生育多胞胎的,每多生育1个婴儿,增加15天。


✅拨付途径
生育津贴由参保人员生育上一个月医疗、生育保险关系所在地医保经办机构统一拨付,拨付至对应用人单位。


一次性营养补助——2775元
一次性营养补助标准=本市上年城镇非私营单位在岗职工平均工资x2%。

2024年7月1日起,计发标准为2775元(如有调整以最新公布为准)

拨付途径:直接拨付至参保人员本人社会保障卡加载的金融账户

2599fceb3167a3ad60cd1e8d6841fd43.jpeg

以上主要为女职工的生育待遇女方怀孕,男方有15天护理假可以申请护理假津贴若是女方无工作男方还能申请未就业配偶一次性生育补贴(顺产为4050元)
d44171461a17cf0108942bddf6f9f105.png


母婴阳光工程券——免费领
“母婴阳光工程”是苏州市政府推出的一项实事项目,旨在为孕产妇和婴儿提供一系列免费的健康服务。各区域领取要求可能有差异(以本社区通知为准),以下为工业园区母婴阳光工程券领取需知,可供大家参考

✅领取人群要同时满足以下条件
1.苏州市孕13周前建立母婴保健卡的人群;
2.苏州工业园区的户籍、集体户籍或持有效期内居住证(夫妻双方任意一方持有即可);
3.结婚证:
4.开具有效的生育服务证(即生育登记服务单)。

✅需携带资料
夫妻双方的身份证、户口本(集体户籍或有效居住证均可)、结婚证、生育服务证(生育登记服务单),并携带初次产前检查资料前往居住地所属社区卫生服务中心(医院)。

[color=rgba(0, 0, 0, 0.9)] 277ac289195f810b2cb8ba3be50ce5c4.jpeg



婴幼儿照护专项附加扣除——抵个税
扣除范围:纳税人照护3岁以下婴幼儿子女的相关支出
扣除标准:2000元/月/每个子女(定额扣除)
扣除主体:父母可以选择由其中一方按扣除标准的100%扣除,也可以选择由双方分别按扣除标准的50%扣除

注:2024年度个税汇算正在申报期,符合条件的家长别忘了填报专项附加扣除

59fe2f6a2251e8f9781c1f8a4c034f6a.other

未来还有育儿补贴
期待苏州早日实施
最后再提醒各位准妈妈
必须要及时到社区卫生健康部门
进行生育登记
并在定点医疗机构建立围产保健卡

回复

使用道具 举报

        

升级   100%

143

主题

36

回帖

681

积分

实习版主

积分
681
发表于 2025-3-10 11:58:45 | 显示全部楼层 来自 香港
路过,支持一下啦
回复

使用道具 举报

        

升级   0%

0

主题

19

回帖

50

积分

注册会员

积分
50
发表于 2025-3-10 12:02:41 | 显示全部楼层 来自 武汉大学
谢谢楼主,共同发展
回复

使用道具 举报

您需要登录后才可以回帖 登录 | 立即注册

本版积分规则

QQ|Archiver|手机版|小黑屋|苏州通论坛

GMT+8, 2026-3-23 22:50 , Processed in 6.306782 second(s), 42 queries .

Powered by Discuz! X3.5

© 2001-2025 Discuz! Team.

快速回复 返回顶部 返回列表