找回密码
 立即注册
查看: 963|回复: 2

今年申请苏州市区积分入学,还需要居住满一年吗?

[复制链接]
阅读字号:
        

升级   100%

1911

主题

15

回帖

7291

积分

管理员

积分
7291
发表于 2025-2-25 10:03:59 | 显示全部楼层 |阅读模式 来自 江苏苏州
3月将至
苏州的积分入学也快开始了
今年的申请要求还是
在苏州居住满一年及以上吗
日前
苏州市区义务教育阶段流动人口
随迁子女积分入学管理办法(征求意见稿》
修改意见的公告发布
家长们快来了解


关于修改意见的公告 f3de95f637be7911395d3e102aeafcc4.gif

为全力保障符合条件的流动人口子女平等享受义务教育入学权益,进一步落实“两为主、两纳入、以居住证为主要依据”的随迁子女入学政策,依法保障随迁子女入学机会公平,经市政府同意,苏州市教育局修改了《苏州市区义务教育阶段流动人口随迁子女积分入学管理办法(征求意见稿)》,对市区积分入学申请条件进行了优化调整

5e04f2d363c770e5af31edd1801a3112.png

现在已经过了意见征集期
新规还没实施
咱们先来看看内容吧

《苏州市区义务教育阶段流动人口随迁子女积分入学管理办法(征求意见稿)》


申请条件


申请子女入读苏州市区范围内义务教育阶段起始年级公办学校的申请人须符合下列条件:
1.持有市区有效的《江苏省居住证》且连续合法居住六个月及以上
2.申请时,在苏州市区参加城镇职工社会保险。

8a27a3bf9be87a659f109606bd9dfda9.jpeg

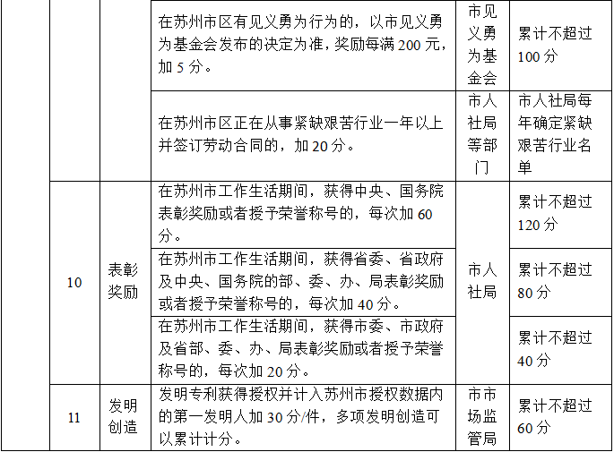
积分项目

积分入学项目计分由基础分、附加分组成。总积分值为基础分与附加分之和的累计积分数值。

注意:如夫妻双方同时申请其未成年子女积分入学时,一名子女只申请一所学校,排名时取分值高的一方的积分

2713aac81c85970e7b83b025665d5dba.png
07f8a901499a8dc16d368272d21ded90.png
006a3a17ff6208461e306f5e018001dc.png
611445249e295745b235506cc58cd7f4.png
fde20d309df3a46bddc10f90abc7800b.png

积分入学申请时间为
每年3月1日至5月31日
家长们耐心等待今年的通知
点击相应数字
可查看各区域积分入学申请指南
我们持续关注今年的入学申请通知




回复

使用道具 举报

        

升级   13.33%

0

主题

30

回帖

70

积分

注册会员

积分
70
发表于 2025-2-25 10:11:37 | 显示全部楼层 来自 香港
过来看看的
回复

使用道具 举报

        

升级   6.67%

0

主题

25

回帖

60

积分

注册会员

积分
60
发表于 2025-2-25 10:16:01 | 显示全部楼层 来自 四川成都
看帖回帖是美德!
回复

使用道具 举报

您需要登录后才可以回帖 登录 | 立即注册

本版积分规则

QQ|Archiver|手机版|小黑屋|苏州通论坛

GMT+8, 2026-3-27 18:40 , Processed in 2.668555 second(s), 42 queries .

Powered by Discuz! X3.5

© 2001-2025 Discuz! Team.

快速回复 返回顶部 返回列表