找回密码
 立即注册
查看: 1072|回复: 2

苏州的生育津贴能领多久?发放标准是什么?

[复制链接]
阅读字号:
        

升级   100%

1912

主题

15

回帖

7296

积分

管理员

积分
7296
发表于 2025-2-22 10:06:31 | 显示全部楼层 |阅读模式 来自 江苏
最近《江苏省关于加快完善
生育支持政策体系推动建设
生育友好型社会的若干措施》
引起了很多讨论
不过细则还没出
生育政策中关注较大的就是生育津贴
来看看苏州是怎么发放的

女职工生育津贴
享受条件
1、按照规定参加职工医疗保险、生育保险,生育分娩时具备职工医疗保险待遇享受资格;
2、生育分娩时,用人单位已为其按时足额连续缴纳生育保险费满10个月

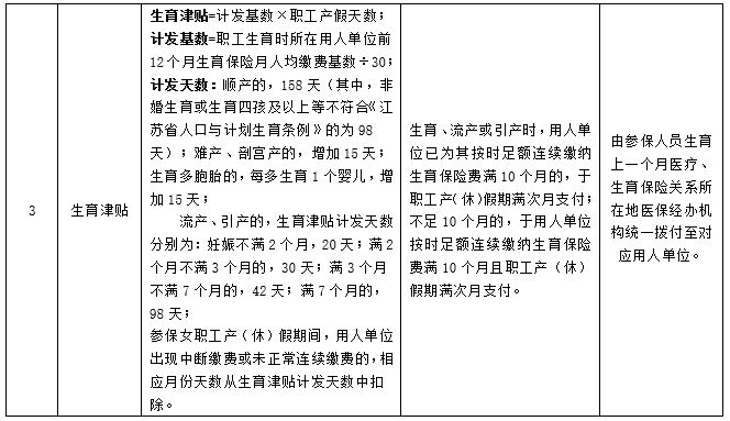
计发标准
生育津贴=计发基数×职工产(休)假天数

①计发基数:按职工生育分娩时对应用人单位前12个月人均生育保险月缴费基数除以30计算,用人单位实际缴费不足十二个月的,按实际缴费月数计算。

②计发天数:
顺产的,158天(含60天延长产假);难产、剖宫产的,增加15天;生育多胞胎的,每多生育1个婴儿,增加15天。

8df267c36de305f184689b27fa1b6b7b.png

全额计发条件:职工产(休)假期间,用人单位按时足额连续缴纳生育保险费的,生育津贴可全额计发。出现中断缴费或未正常连续缴费的,相应月份天数从生育津贴计发天数中扣除。
注:符合《江苏省人口与计划生育条例》规定的,可享受延长产假的生育津贴,因此非婚生育或生育四孩及以上等不符合《江苏省人口与计划生育条例》规定情形的,计发标准为:顺产的,98天;难产、剖宫产的,增加15天;生育多胞胎的,每多生育1个婴儿,再增加15天。

66dc1d9b58237f2c088244957a10836e.png

拨付时间
➢职工生育分娩时,用人单位已为其按时足额连续缴纳生育保险费满10个月的,生育津贴于职工产(休)假期满次月支付;
➢不足10个月的,生育津贴于用人单位按时足额连续缴纳生育保险费满10个月且职工产(休)假期满次月支付。
➢用人单位未为职工按时足额连续缴纳生育保险费满10个月的,医疗保险基金不予支付其生育津贴。

拨付途径
生育津贴由参保人员生育上一个月医疗、生育保险关系所在地医保经办机构统一拨付,拨付至对应用人单位。生育津贴正常发放后,原则上不再重新核定。

生育津贴与产假工资不重复享受
1、生育津贴是职工按照国家和省有关规定享受产假或者计划生育手术休假期间获得的工资性补偿,生育津贴与产假工资不重复享受。

2、职工产假或者休假期间,享受的生育津贴低于其产假或者休假前工资的标准的,由用人单位补足;高于其产假或者休假前工资的标准的,用人单位不得截留。

ce2ec0d686d2c9d10f80c6b58e85851f.png

计划生育津贴
享受条件
1、符合国家生育政策。
2、实施计划生育手术时,按规定参加职工医疗保险、生育保险,并具备职工医疗保险待遇享受资格。
3、实施计划生育手术时用人单位已为其按时足额连续缴纳生育保险费满10个月。

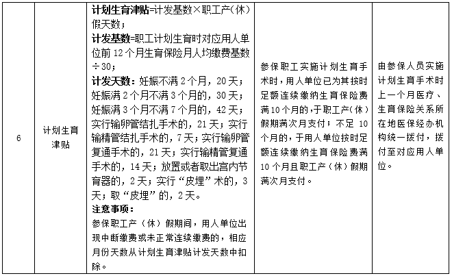
计发标准
计划生育津贴=计发基数×职工产(休)假天数
①计发基数:按职工实施计划生育手术时对应用人单位前12个月生育保险月人均缴费基数除以30计算。
②计发天数:

45e9ed10fe54a41dd257a8705384d1ad.png

拨付时间及拨付途径
拨付时间:职工实施计划生育手术时,用人单位已为其按时足额连续缴纳生育保险费满10个月的,计划生育津贴于职工产(休)假期满次月支付;不足10个月的,计划生育津贴于用人单位按时足额连续缴纳生育保险费满10个月且职工产(休)假期满次月支付。用人单位未为职工按时足额连续缴纳生育保险费满10个月的,不予支付其计划生育津贴。

拨付途径:计划生育津贴由参保人员生育上一个月医疗、生育保险关系所在地医保经办机构统一拨付,拨付至对应用人单位。生育津贴正常发放后,原则上不再重新核定。

计划生育津贴
与产假工资不重复享受

1、计划生育津贴是职工按照国家和省有关规定享受计划生育手术休假期间获得的工资性补偿,计划生育津贴与产假工资不重复享受。

2、职工休假期间,享受的生育津贴低于其休假前工资的标准的,由用人单位补足;高于其休假前工资的标准的,用人单位不得截留。

207b0e9b0c74215e5a9ff2cd65cab939.png

一般来说
女职工怀孕后休产假
公司应正常发放工资
生育津贴会打到公司账上

回复

使用道具 举报

        

升级   24%

0

主题

38

回帖

86

积分

注册会员

积分
86
发表于 2025-2-22 10:06:51 | 显示全部楼层 来自 天津
有竞争才有进步嘛
回复

使用道具 举报

        

升级   6.67%

0

主题

25

回帖

60

积分

注册会员

积分
60
发表于 2025-2-22 10:12:16 | 显示全部楼层 来自 印度尼西亚
路过,学习下
回复

使用道具 举报

您需要登录后才可以回帖 登录 | 立即注册

本版积分规则

QQ|Archiver|手机版|小黑屋|苏州通论坛

GMT+8, 2026-3-30 04:37 , Processed in 1.583261 second(s), 42 queries .

Powered by Discuz! X3.5

© 2001-2025 Discuz! Team.

快速回复 返回顶部 返回列表