找回密码
 立即注册
查看: 1110|回复: 2

[Windows] 将word文档指定格式的内容挖空做成填空题,并且自动将挖去的内容在页尾整理成答案

[复制链接]
阅读字号:
        

升级   100%

143

主题

34

回帖

677

积分

实习版主

积分
677
发表于 2024-12-10 11:28:28 | 显示全部楼层 |阅读模式 来自 江苏泰州
将doc/docx文档的内容整理成填空题+答案


536e0b106513eee793fe493462046824.png

注意:
要格式化为填空的文本必须满足以下2个条件:
1.字体加下划线(默认的细实单线条)
2.字体颜色不能为纯黑色(其它任意颜色都可以)
如下图:

61725109d8b8fd23d922c552a5467e2a.png

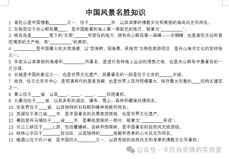
格式整理后的效果如下:


6ec27ff0e1c478ab1379c1bec2ff4f11.png

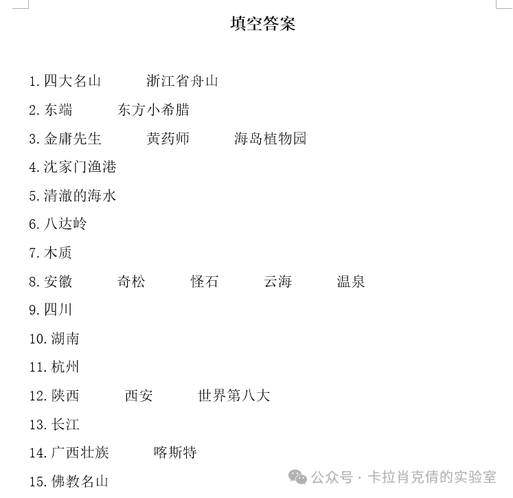
自动生成的答案会被追加在新的页面,内容和序号均来源于原题, 如下图:


93df548268b2def2ec6ff0a1939bba15.png
软件亲测,方便实用,常应用于家长对孩子的学业检查,或在校老师对于学生的教学应用等场景,傻瓜式应用。


使用方法介绍:
先建立一个文件夹,只需提供一个“word”文档,拖入文件夹内,然后把文档中需要变成填空题的部分加入下划线和更改文字颜色即可,保存关闭后打开该软件,选择文件夹后,点击“开始格式化处理”,完成后关闭,再打开原来的文档,就发现已经成功了。

下载地址:https://wwiq.lanzoue.com/b03fkpx8vc  密码:  7mti


回复

使用道具 举报

        

升级   6.67%

0

主题

25

回帖

60

积分

注册会员

积分
60
发表于 2024-12-10 11:32:10 | 显示全部楼层 来自 浙江金华
支持一下
回复

使用道具 举报

        

升级   25.33%

0

主题

39

回帖

88

积分

注册会员

积分
88
发表于 2024-12-10 11:36:02 | 显示全部楼层 来自 上海
没看完~~~~~~ 先顶,好同志
回复

使用道具 举报

您需要登录后才可以回帖 登录 | 立即注册

本版积分规则

QQ|Archiver|手机版|小黑屋|苏州通论坛

GMT+8, 2026-1-31 03:48 , Processed in 4.205644 second(s), 43 queries .

Powered by Discuz! X3.5

© 2001-2025 Discuz! Team.

快速回复 返回顶部 返回列表