找回密码
 立即注册
查看: 980|回复: 2

2024苏州工业园区市场监管系统(社会事务、市场监督、食药安全稽查大队招聘公告

[复制链接]
阅读字号:
        

升级   100%

1789

主题

15

回帖

6745

积分

管理员

积分
6745
发表于 2024-7-24 10:30:39 | 显示全部楼层 |阅读模式 来自 江苏泰州

苏州工业园区市场监管系统(社会事务稽查大队、市场监督稽查大队、食药安全稽查大队)公开招聘工作人员公告

  因工作需要,经研究决定,现面向社会公开招聘工作人员7名。现将有关事项公告如下:

  一、招聘岗位

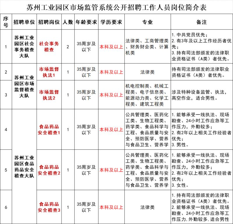
  招聘岗位及条件等详见《苏州工业园区市场监管系统公开招聘工作人员岗位简介表》(附件)。可在苏州工业园区人力资源和社会保障局网站(http://www.sipac.gov.cn/ldhshbzj/index.shtml)、圆才网(https://www.o-hr.com/)上查询。


66a06744d3771.png

  二、资格条件

  1.具有中华人民共和国国籍,遵守中华人民共和国宪法和法律,拥护中国共产党领导和社会主义制度;遵纪守法,品行端正,廉洁奉公;具有正常履行岗位职责必备的身体条件。

  2.年龄说明。35周岁及以下是指1988年7月23日及以后出生。

  3.学历是指具有国家承认的学历及相应学位,报名人员须于报名截止前取得学历(学位)证书,其他国(境)外留学人员须于报名截止前完成教育部留学服务中心学历认证。“专业”的设置目录参照《江苏省2024年度考试录用公务员专业参考目录》。

  4.境外学历报考人员需在报名时提供教育部留学服务中心出具的国外学历学位认证书。

  5.工作经历计算的截止时间为2024年6月30日,具体工作经历认定以人力资源和社会保障部门出具的社保缴费清单为依据。

  6.有下列情形之一的,请不要报名应聘:

  (1)现役军人或普通高校在读非2024届毕业生。

  (2)与招聘单位负责人员有夫妻关系、直系血亲关系、三代以内旁系血亲关系或者近姻亲关系等亲属关系的,不得应聘该单位的组织(人事)、纪检监察、审计财务岗位;与现有在岗人员存在上述关系的,不得应聘到岗后形成直接上下级领导关系的管理类岗位,以及按规定应当回避的岗位。

  (3)在国家规定服务期内的公务员,或有规定(含协议明确)不得解聘离开工作单位(岗位)的人员。

  (4)因犯罪受过刑事处罚、刑事处罚期限未满或者涉嫌违法犯罪正在接受调查的人员、被开除中国共产党党籍的人员、被开除公职的人员、被依法列为失信联合惩戒对象的人员、在国家法定考试中有舞弊等严重违反录用纪律行为的人员、尚未解除纪律处分或者正在接受纪律审查的人员,以及其他不适合应聘的人员。

  三、有关待遇

  被录用人员为单位正式工作人员,实行企业化管理,参加企业职工社会保险和住房公积金,退休后享受企业职工养老待遇。

  四、报名与资格初审

  (一)报名方式、时间

  报名采用网络报名方式。

  报名网址:点击入口

  报名时间:2024年7月23日9:00—2024年8月5日17:00。

  对初审异议的处理时间:2024年8月6日9:00—17:00。

  (二)网上确认

  应聘人员可到报名网站查询是否通过资格初审,如对初审意见有异议,请及时陈述申辩,申辩内容请发至gec@o-hr.cn,以收到邮件回复为准。

  通过初审,即报名成功。未按时在网上上传相关材料视为报名无效。

  (三)报名注意事项

  1.每人只能选择一个岗位进行报名。资格初审通过后,不得更改报名信息,不能改报其他岗位。未通过资格初审的应聘人员,在报名期内,可以改报符合条件的其他岗位。应聘人员须使用在有效期内的第二代居民身份证进行报名,报名与考试使用的身份证必须一致。

  2.招聘岗位的笔试开考比例一般为1:4。如未达到开考比例,将核减或取消该招聘岗位。应聘岗位被取消的报名成功人员可在2024年8月7日9:00—12:00改报其他符合条件的岗位。逾期未改报或改报不成功的,视为放弃报考。

  3.信息填报不准确、不完整或者因应聘人员无法联系,导致未通过资格初审的,后果由应聘人员自负。应聘人员须诚信应聘,不弄虚作假、不违规违纪,须对照招聘岗位要求如实填报个人信息。在整个招聘过程中,凡有弄虚作假、违规违纪行为者,一经查实,将根据有关规定分别给予取消报考资格、考试成绩、录用等处理,构成犯罪的依法追究刑事责任。

  五、笔试

  1.笔试日期将提前在报名网站上另行公告,请报名成功者予以关注,并按公告明确的时间打印准考证,逾期者责任自负。

  2.笔试的形式和内容。笔试采取闭卷笔试法。

  笔试满分100分,主要测试应试人员对政治、经济、法律、管理、科技、人文等综合基础知识的掌握程度,阅读理解能力、判断推理能力、处理数量关系能力、综合分析能力、解决问题能力、文字表达能力。

  考试不指定辅导用书,并且未授权任何机构开展考前辅导。

  3.应聘人员应携带准考证和身份证按照规定的时间到考点参加笔试。笔试为全程封闭考试,考试期间不得提前交卷、退场。

  4.笔试成绩将在报名网站上公布。

  六、资格复审

  1.资格复审时间、地点在报名网站上另行公布。

  2.经复审,不具备报考资格、材料不全或材料信息不实影响资格复审结果的,取消其面试资格,被取消面试资格者如对资格复审有异议,可陈述申辩。因放弃或复审不合格造成缺额时,在报考同岗位的笔试人员中从高分到低分依次递补面试人选。参加资格复审的人选,以及其他排名靠前的应聘人员请在笔试成绩公布后,保持联系方式畅通,以便通知资格复审或递补,联系不到者视为自动放弃。

  七、面试

  1.面试时间、地点和成绩将在报名网站公布。面试成绩以百分制计算,保留小数点后二位小数,第三位四舍五入。

  2.根据笔试成绩从高分到低分排序,按1:4的比例确定参加面试人选。不足比例按实际人数参加面试。面试采取结构化+访谈面试的形式进行,结构化和访谈成绩各占50%,成绩当场公布。

  3.总成绩。笔试成绩占总成绩50%、面试成绩占50%;总成绩以百分制计算,设合格分数线为60分。合格线以上的,按照总成绩从高分到低分的顺序,根据岗位招聘人数1:1的比例确定参加体检人员。总成绩相同的,取笔试成绩高者。

  八、体检和考察

  1.体检工作参照最新的《公务员录用体检通用标准(试行)》执行。体检时间、地点另行通知。体检费用由应聘人员自理。

  2.对体检合格人员由招聘单位主管部门组织考察,考察标准参照苏州市公务员招录考察相关要求进行。因考生体检、考察不合格或主动放弃等原因出现招聘岗位空缺时,视情况递补。由招聘单位主管部门确定是否递补,并将有关情况按规定备案。如递补,在该岗位进入面试且总成绩达合格分数线人员中,按总成绩从高分到低分依次递补。录用后(录用通知书开出之日起)放弃录用资格的,不再递补。

  九、公示和录用

  拟录用人员名单,在苏州工业园区人力资源和社会保障局网站和报名网站公示7个工作日。经公示无异议人员,发放录用通知书。

  录用人员应在《录用通知书》规定时间内报到并办理录用手续,因个人原因逾期未报到的,取消其录取资格。

  十、咨询和监督

  公开招聘工作坚持“公开、平等、竞争、择优”的原则,接受纪检监察部门和社会公众的监督。

  咨询电话:0512-66605867、66605964、66605751、(工作日9:00-11:30、14:00-17:00)

  监督电话:0512-66681261

  附件:苏州工业园区市场监管系统公开招聘工作人员岗位简介表.xlsx


  苏州工业园区市场监督管理局

  2024年7月22日


回复

使用道具 举报

        

升级   2.67%

0

主题

22

回帖

54

积分

注册会员

积分
54
发表于 2024-7-24 10:33:22 | 显示全部楼层 来自 陕西西安
路过,支持一下啦
回复

使用道具 举报

        

升级   12%

0

主题

29

回帖

68

积分

注册会员

积分
68
发表于 2024-7-24 10:40:51 | 显示全部楼层 来自 北京
路过,学习下
回复

使用道具 举报

您需要登录后才可以回帖 登录 | 立即注册

本版积分规则

QQ|Archiver|手机版|小黑屋|苏州通论坛

GMT+8, 2025-12-6 08:18 , Processed in 7.056545 second(s), 43 queries .

Powered by Discuz! X3.5

© 2001-2025 Discuz! Team.

快速回复 返回顶部 返回列表