打开微信扫一扫
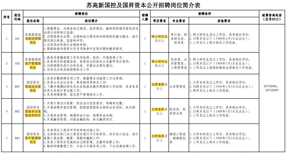
苏州高新区国有资本控股集团有限公司、苏州高新区国昇资本运营有限公司公开招聘简章 ...
论坛巡视员 分享在 招聘求职
2024-06-18
星期二
江苏省苏州技师学院公益性岗位招聘简章 江苏省苏州技师学院因工作需要,根据中共苏 ...
苏州市劳动就业管理服务中心因工作需要,根据中共苏州市委办公室、苏州市人民政府 ...
为满足社区建设发展需要,进一步提高基层治理能力,优化干部人才队伍结构,经研究决定 ...
兼职日结 260日结 260短班3-5小时模式下班就发!随时接人 总价 260工作内容:下载注 ...
2024-06-17
星期一
国家知识产权局专利局专利审查协作江苏中心成立于2011年9月是国家知识产权局专利局 ...
马1024 分享在 招聘求职
今天起持续3天中考就要开考了天气闷热有雨考点附近还将有交通管制不管是考生还是上班 ...
马1024 分享在 民生关注
说到苏州最繁华的区域必然有金鸡湖环湖段金鸡湖右岸区域整体连片改造提升项目被列入 ...
不知道大家知不知道在苏州,妻子即将生产男职工是有护理假的就是我们所说的陪产假这 ...
上半部分为兼职,下半部分全职! 兼职日结 260日结 260短班3-5小时模式下班就发! ...