找回密码
 立即注册
查看: 1441|回复: 2

苏州姑苏区、吴中区、高新区、相城区、吴江区发布拆迁、征地公告!

[复制链接]
阅读字号:
        

升级   100%

1870

主题

15

回帖

7108

积分

管理员

积分
7108
发表于 2024-3-14 09:56:23 | 显示全部楼层 |阅读模式 来自 江苏苏州




近期姑苏区、高新区、吴中区
相城区、吴江区
相继发布拆迁、征地公告
一起来看看吧

01姑苏区
/吴征安置告〔2024〕10号征收情况 /
一、征收范围:


本次拟征收土地位于越溪街道木林社区范围内。拟征收土地位置详见附图。


实际征收土地范围以最终批准文件为准。


b19c94f734f87baf5e32e83b08391565.png


二、征收用途:


本次征收土地目的为由政府组织实施的能源、交通、水利、通信、邮政等基础设施建设需要用地。


三、补偿方式:


苏州市吴中区征地区片综合地价将依据《省政府关于重新公布江苏省征地区片综合地价最低标准的通知》(苏政规〔2023〕12号)要求重新公布,我区将及时做好新老标准的衔接工作。本次征地不涉及人员安置。




/ 吴征安置告〔2024〕11号征收情况 /

一、征收范围:


本次拟征收土地位于横泾街道长远村范围内。拟征收土地位置详见附图。


实际征收土地范围以最终批准文件为准。


59e29bac0bda5cd252ef9286188d6e05.png

二、征收用途:


本次征收土地目的为由政府组织实施的能源、交通、水利、通信、邮政等基础设施建设需要用地。


三、补偿方式:


苏州市吴中区征地区片综合地价将依据《省政府关于重新公布江苏省征地区片综合地价最低标准的通知》(苏政规〔2023〕12号)要求重新公布,我区将及时做好新老标准的衔接工作。本次征地不涉及人员安置。



/ 吴征安置告〔2024〕12号征收情况 /

一、征收范围:


本次拟征收土地位于越溪街道木林社区范围内。拟征收土地位置详见附图。
实际征收土地范围以最终批准文件为准。


2e575491e8adc251d699106ceb6e8457.png


二、征收用途:


本次征收土地目的为由政府组织实施的科技、教育、文化、卫生、体育、生态环境和资源保护、防灾减灾、文物保护、社区综合服务、社会福利、市政公用、优抚安置、英烈保护等公共事业需要用地。


三、补偿方式:


苏州市吴中区征地区片综合地价将依据《省政府关于重新公布江苏省征地区片综合地价最低标准的通知》(苏政规〔2023〕12号)要求重新公布,我区将及时做好新老标准的衔接工作。本次征地不涉及人员安置。




/ 吴征安置告〔2024〕13号征收情况 /

一、征收范围:


本次拟征收土地位于东山镇吴巷村范围内。拟征收土地位置详见附图。


实际征收土地范围以最终批准文件为准。


7cda6cb8c4b17ac2e7d92675d99acb4f.png


二、征收用途:


本次征收土地目的为在土地利用总体规划确定的城镇建设用地范围内,经省级以上人民政府批准由县级以上地方人民政府组织实施的成片开发建设需要用地。


三、补偿方式:


苏州市吴中区征地区片综合地价将依据《省政府关于重新公布江苏省征地区片综合地价最低标准的通知》(苏政规〔2023〕12号)要求重新公布,我区将及时做好新老标准的衔接工作。本次征地不涉及人员安置。




03相城区

<span]
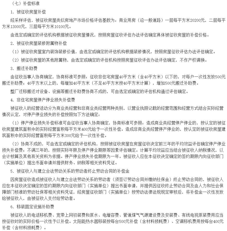
/ 横塘鑫苑路、文化路改造工程房屋征收情况 /

一、征收范围:


本次被征收房屋门牌号为苏州高新区横塘街道鑫(金)苑路7号、9号、13号、15号、23号、31号,(上述门牌如有出入,以征收确定的实际范围为准),房屋建筑面积约1920平方米(不含未经登记房屋建筑面积,如有出入,最终根据合法有效的房屋相关证明材料认定)。


二、补偿方式:


可选择货币安置,也可选择产权调换


*补偿金额:商业用房(沿一般道路)一层每平米20200元,二层每平方米13000元,三层每平方米10100元。


4ea48c75f7609c579aec6f23f190bb15.jpeg


*产权调换:产权调换房源为位于苏州高新区苏福路218号的非住宅房屋。经采样评估取得类似房地产市场价格评估基数为一层每平方米14300元。




05吴江区
/ 吴拟征告〔2024〕FH-5号征收情况 /

一、征收范围:


本次拟征收土地位于吴江区黎里镇大联村六组、七组农民集体范围内。拟征收土地位置详见附图。

实际征收土地范围以最终批准文件为准。

cdec9497e270f5dd288db0a593a33fae.png

二、征收用途:


本次征收土地目的为由政府组织实施的科技、教育、文化、卫生、体育、生态环境和资源保护、防灾减灾、文物保护、社区综合服务、社会福利、市政公用、优抚安置、英烈保护等公共事业需要用地,符合法律规定的可以征收的情形。




/ 吴拟征告〔2024〕FH-6号征收情况 /

一、征收范围:


本次拟征收土地位于黎里镇城司村、城司村三组、城司村四组、城司村七组。拟征收土地位置详见附图。

实际征收土地范围以最终批准文件为准。

0b1dd45ddf2ebe6b014f40e94c30a832.png


二、征收用途:


本次征收土地目的为由政府组织实施的能源、交通、水利、通信、邮政等基础设施建设需要用地,符合法律规定的可以征收的情形。




/ 吴拟征告〔2024〕KFQ-2号征收情况 /

一、征收范围:


本次拟征收土地位于吴江区江陵街道联兴村四组农民集体的土地范围内。拟征收土地位置详见附图。

实际征收土地范围以最终批准文件为准。

c1db756e824dac555428ddb002009ed3.png


二、征收用途:


本次征收土地目的为由政府组织实施的交通运输建设需要用地,符合法律规定的可以征收的情形。




/ 吴拟征告〔2024〕KFQ-3号征收情况 /

一、征收范围:

本次拟征收土地位于吴江区江陵街道办事处集体的土地范围内。拟征收土地位置详见附图。

实际征收土地范围以最终批准文件为准。

131e058a112ade4879eb58f00e73bcd0.png

二、征收用途:


本次征收土地目的为由政府组织实施的交通运输建设需要用地,符合法律规定的可以征收的情形。




/ 吴拟征告〔2024〕KFQ-4号征收情况 /

一、征收范围:


本次拟征收土地位于苏州市吴江区同里镇人民政府集体、苏州市吴江区同里镇北联村四十八组农民集体的土地范围内。拟征收土地位置详见附图。

实际征收土地范围以最终批准文件为准。

abbe4adc4ddc0da919e547f5a7d890cb.png

二、征收用途:


本次征收土地目的为由政府组织实施的交通运输建设需要用地,符合法律规定的可以征收的情形。




/ 吴拟征告〔2024〕KFQ-5号征收情况 /

一、征收范围:


本次拟征收土地位于苏州市吴江区江陵街道叶泽湖村五十三组农民集体、苏州市吴江区江陵街道叶津村二十九组农民集体、苏州市吴江区江陵街道叶津村二十七组农民集体、苏州市吴江区江陵街道办事处的土地范围内。拟征收土地位置详见附图。

实际征收土地范围以最终批准文件为准。

4a87287e7e8eacf834c4ed9ccc4ff5ed.png


二、征收用途:


本次征收土地目的在土地利用总体规划确定的城镇建设用地范围内,经省级以上人民政府批准由县级以上地方人民政府组织实施的成片开发建设需要用地的情形。




/ 吴拟征告〔2024〕KFQ-6号征收情况 /

一、征收范围:


本次拟征收土地位于苏州市吴江区同里镇屯溪村十九组、二十二组农民集体土地范围内。拟征收土地位置详见附图。

实际征收土地范围以最终批准文件为准。

cfec0473a5384f67949ae970fef000df.png


二、征收用途:


本次征收土地目的由政府组织实施的交通基础设施建设需要用地的情形。



/ 吴拟征告〔2024〕KFQ-7号征收情况 /

一、征收范围:


本次拟征收土地位于苏州市吴江区同里镇屯南村农民集体。拟征收土地位置详见附图。

实际征收土地范围以最终批准文件为准。

92ffb94e0a599aeeb60adab8f0cce2e3.png


二、征收用途:


本次征收土地目的由政府组织实施的交通设施建设需要用地的情形。




/ 吴拟征告〔2024〕SL-4号征收情况 /

一、征收范围:


本次拟征收土地位于苏州市吴江区八坼街道范围内。拟征收土地位置详见附图。

实际征收土地范围以最终批准文件为准。

e6ec4c2e960fd36961c4abf044e058ee.png

二、征收用途:


本次征收土地目的为由政府组织实施的能源、交通、水利、通信、邮政等基础设施建设需要用地,符合法律规定的可以征收的情形。




/ 吴拟征告〔2024〕SL-6号征收情况 /

一、征收范围:


本次拟征收土地位于苏州市吴江区松陵街道范围内。拟征收土地位置详见附图。

实际征收土地范围以最终批准文件为准。

e4058bef5f6e2137805ff0a6339ba5d1.png


二、征收用途:


本次征收土地目的为由政府组织实施的科技、教育、文化、卫生、体育、生态环境和资源保护、防灾减灾、文物保护、社区综合服务、社会福利、市政公用、优抚安置、英烈保护等公共事业需要用地,符合法律规定的可以征收的情形。




/ 吴拟征告〔2024〕SL-7号征收情况 /

一、征收范围:


本次拟征收土地位于苏州市吴江区横扇街道范围内。拟征收土地位置详见附图。

实际征收土地范围以最终批准文件为准。

d97ee90767ff597daec0044826287e05.png


二、征收用途:


本次征收土地目的为由政府组织实施的能源、交通、水利、通信、邮政等基础设施建设需要用地,符合法律规定的可以征收的情形。




/ 吴拟征告〔2024〕SZ-13号征收情况 /

一、征收范围:


本次拟征收土地位于苏州市吴江区盛泽镇庄平村三十七组、三十八组以及庄平村农民集体范围内。拟征收土地位置详见附图。

实际征收土地范围以最终批准文件为准。

10d7534a9f08d348b3a0cfbd1ecd90f4.png

二、征收用途:


本次征收土地目的为第五款规定的“在土地利用总体规划确定的城镇建设用地范围内,经省级以上人民政府批准由县级以上地方人民政府组织实施的成片开发建设需要用地的”情形。




/ 吴拟征告〔2024〕SZ-14号征收情况 /

一、征收范围:


本次拟征收土地位于苏州市吴江区盛泽镇庄平村三十七组、三十八组以及庄平村农民集体范围内。拟征收土地位置详见附图。

实际征收土地范围以最终批准文件为准。

50f1d0dccf43bf95bdd425569b1fb7de.png


二、征收用途:


本次征收土地目的为第五款规定的“在土地利用总体规划确定的城镇建设用地范围内,经省级以上人民政府批准由县级以上地方人民政府组织实施的成片开发建设需要用地的”情形。




/ 吴拟征告〔2024〕SZ-16号征收情况 /

一、征收范围:


本次拟征收土地位于苏州市吴江区盛泽镇庄平村三十三组、三十四组农民集体范围内。拟征收土地位置详见附图。

实际征收土地范围以最终批准文件为准。

b0801da5592fc8dd085eb4e0f7832cf6.png


二、征收用途:


本次征收土地目的为第五款规定的“在土地利用总体规划确定的城镇建设用地范围内,经省级以上人民政府批准由县级以上地方人民政府组织实施的成片开发建设需要用地的”情形。




/ 吴拟征告〔2024〕SZ-17号征收情况 /

一、征收范围:


本次拟征收土地位于苏州市吴江区盛泽镇庄平村二十三组、二十六组、三十一组、三十三组、四十组农民集体范围内。拟征收土地位置详见附图。

实际征收土地范围以最终批准文件为准。

14e28499b2221df26468fb1089011121.png


二、征收用途:


本次征收土地目的为第五款规定的“在土地利用总体规划确定的城镇建设用地范围内,经省级以上人民政府批准由县级以上地方人民政府组织实施的成片开发建设需要用地的”情形。




/ 吴拟征告〔2024〕TY-1号征收情况 /

一、征收范围:


本次拟征收土地位于苏州市吴江区桃源镇迎春村十一组农民集体、苏州市吴江区桃源镇迎春村十二组农民集体、苏州市吴江区桃源镇人民政府的土地范围内。拟征收土地位置详见附图。

实际征收土地范围以最终批准文件为准。

5ccb937245f7597f216a1afd920129a7.png


二、征收用途:


本次征收土地目的为由政府组织实施的科技、教育、文化、卫生、体育、生态环境和资源保护、防灾减灾、文物保护、社区综合服务、社会福利、市政公用、优抚安置、英烈保护等公共事业需要用地,符合法律规定的可以征收的情形。




/ 吴拟征告〔2024〕4号征收情况 /

一、征收范围:


本次拟征收土地位于苏州市吴江区松陵街道办事处集体;横扇街道办事处集体、北横村、姚家港村、叶家港村;七都镇联强村、太浦闸村、望湖村、吴溇村土地范围内。拟征收土地位置详见附图。


a487e9a34f4e9e4c8ffc4449b2d9667f.png
a17c7e8670a5292362c18e4657d5f6f5.png
968b4741a1bea759e8c40a8198098c8a.png
80d82208099a042a3949f8fecfd136dd.png
1e9ec89216b9732778691974690e3254.png
284ab5fdeb785860351ee15dccc95df5.png
12770d16c199a9d9e96a0faf926b5004.png


二、征收用途:


本次征收土地目的为第二款规定的“由政府组织实施的能源、交通、水利、通信、邮政等基础设施建设需要用地的”情形。




🏠
这些拆迁的地方
有没有你家呢?



763fc3559d4f6f6d0122a6b1a2dabe89.png
97b43d8fca3fa48713485cfbe86141f9.png
631da068cda2832b425c73f75dafc7fd.png
ab3ff8738576b82293dc0025f872935c.png
fc293ecf8f607b90d57aee01867e9434.png
f46553bc8bc37e8ec5dcd81bb61792c9.png
8172133608c7b044667dfaf1399de7c2.png
7dcfb5e75f286557fc72ea1a5c50589a.png
1e0a49868c2bdcb9c221b7339fa65fcb.png
9f218c35df6fa76cb19d4a9b99e4b6c7.png
5e185deaa51740b06a5eb37463437482.png
f10563da1a19b59cbcbd6f3b87405da1.png
e45ab155dc946fbf58901b066a51c868.png
a85316aad70acd89fe28a2df171d6f92.png
1a4b818839a2909f854b8dd5386e913e.png
058f150ac5affe971e8886f683ae1cda.png
b362d4b569f5b5d5c29a2f45c27d9176.png
213d3ccaa96f2356fd620ca6a5ced1a1.png
34dd319170211e444efcc8eca8f80b21.png
81303cd23aee98ffdc1b0f242701c47c.png
e25d75bc59e237f949988acc7658c67d.png
3586c102a5c2d9b3a807be7783d49853.png
34a5520c08a6ab75c34bb14079c3f31f.png
4f89c128c176e0016ffb04054f56b4e2.png
9e097d636d0655387149b638abd0b688.png
3b6f301481ca4246fd1512ad00c8965c.png
5c7df039b26b3c4c38eddd94a256e0ad.jpeg
e1e91f43d8d6d60b15cd25ace54398f9.png
ad0a1d4c07f2568b3d57ab5b7a2de570.png
b20ad6c33a8e3c5605728fae83f303a9.jpeg
0614d066e28a1a6e20b0d804daf32739.jpeg
1742acec5e6c2f36b15db29655572bcf.png
ad8f0f35b1667cce20ac3347b51244f2.jpeg
回复

使用道具 举报

        

升级   22.67%

0

主题

37

回帖

84

积分

注册会员

积分
84
发表于 2024-3-14 09:58:10 | 显示全部楼层 来自 香港
看帖回帖是美德!
回复

使用道具 举报

        

升级   2.67%

0

主题

22

回帖

54

积分

注册会员

积分
54
发表于 2024-3-14 10:12:59 | 显示全部楼层 来自 广东
我是来刷分的,嘿嘿
回复

使用道具 举报

您需要登录后才可以回帖 登录 | 立即注册

本版积分规则

QQ|Archiver|手机版|小黑屋|苏州通论坛

GMT+8, 2026-1-30 14:56 , Processed in 4.997464 second(s), 41 queries .

Powered by Discuz! X3.5

© 2001-2025 Discuz! Team.

快速回复 返回顶部 返回列表